HOME   LIST
‹–   –›

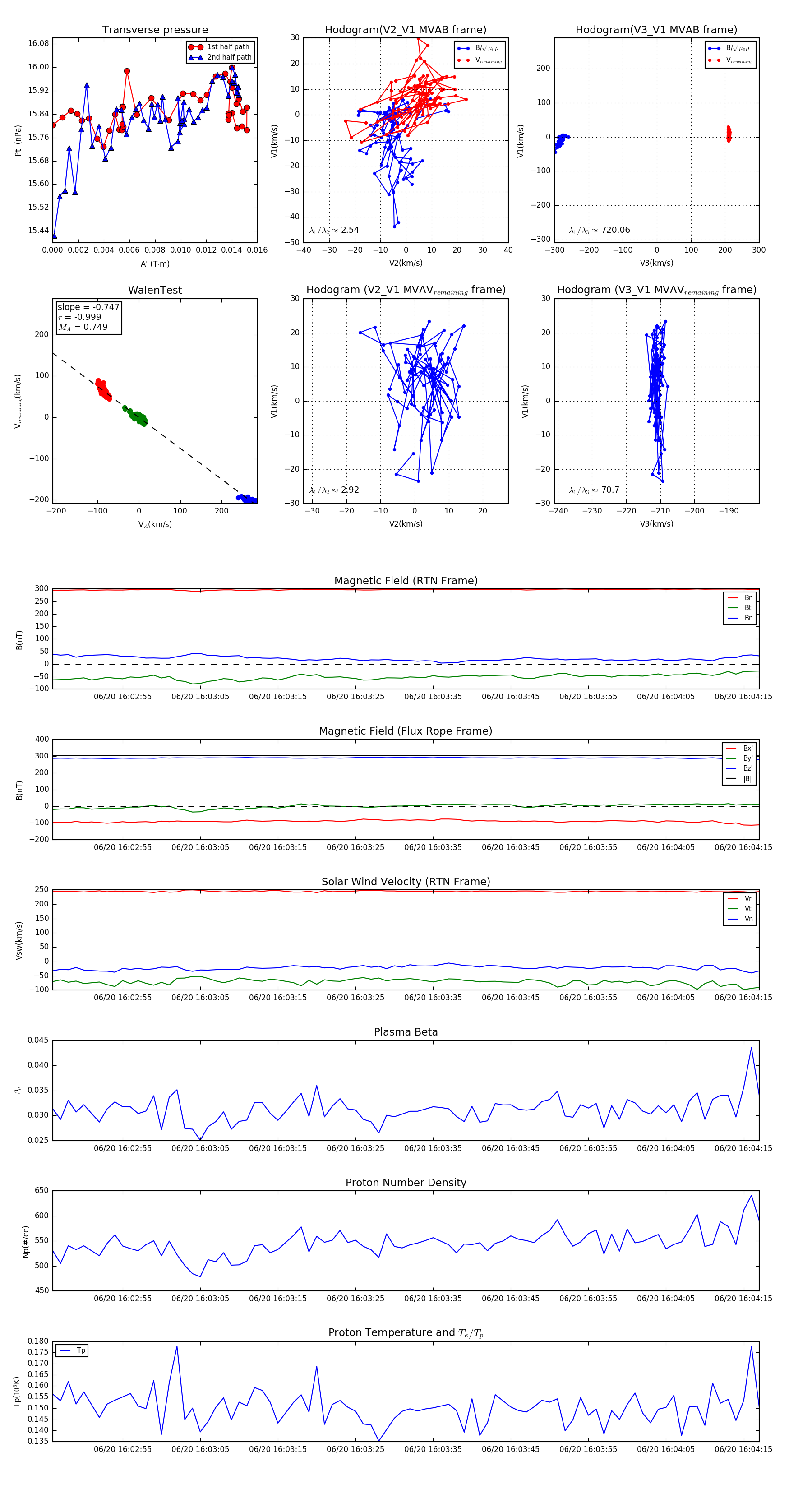
Flux Rope in 2023

Flux Rope Event 2023-06-20 16:02:46 ~ 2023-06-20 16:04:17 (92 seconds)


plot