HOME   LIST
‹–   –›

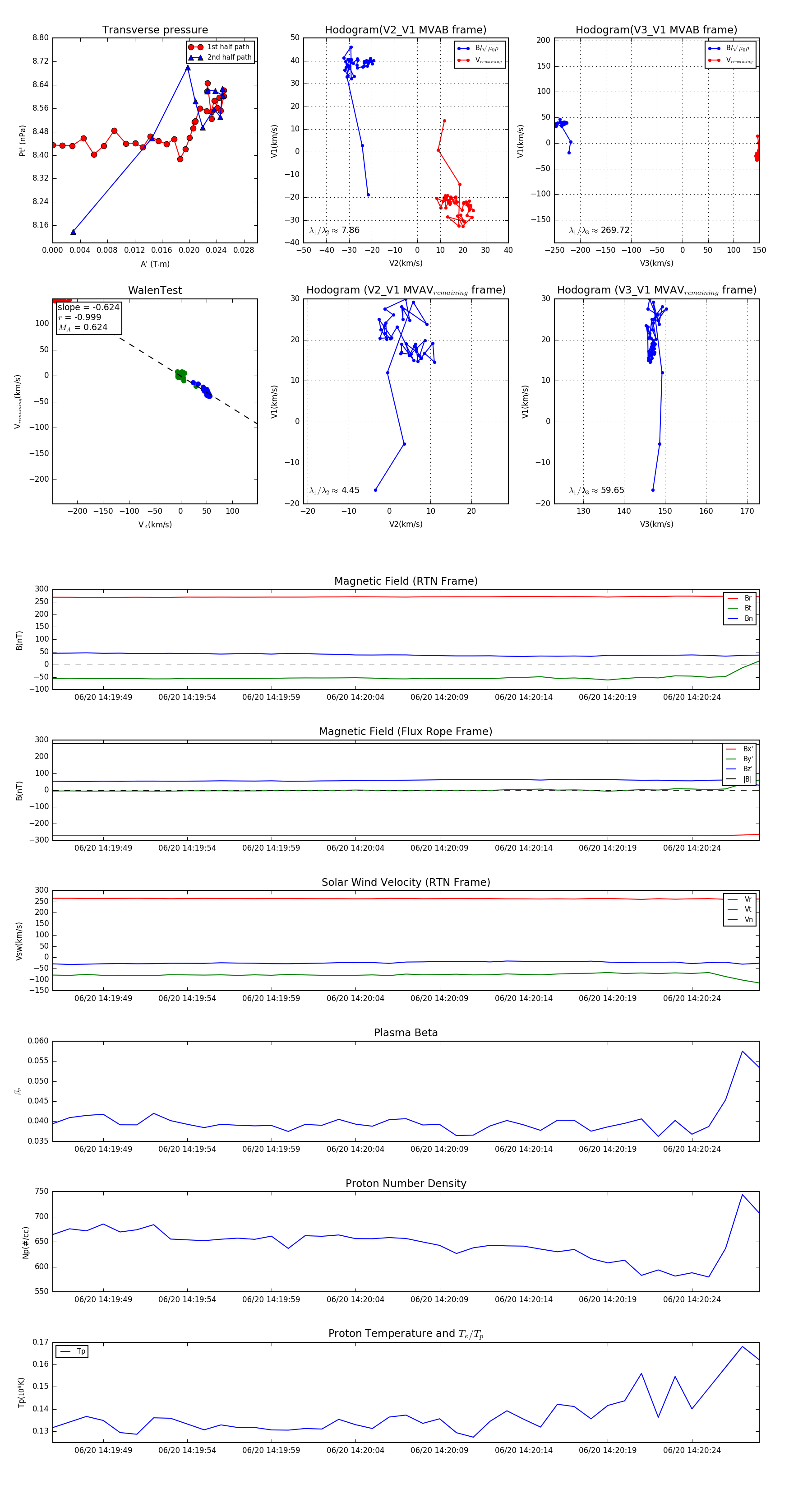
Flux Rope in 2023

Flux Rope Event 2023-06-20 14:19:46 ~ 2023-06-20 14:20:28 (43 seconds)


plot