HOME   LIST
‹–   –›

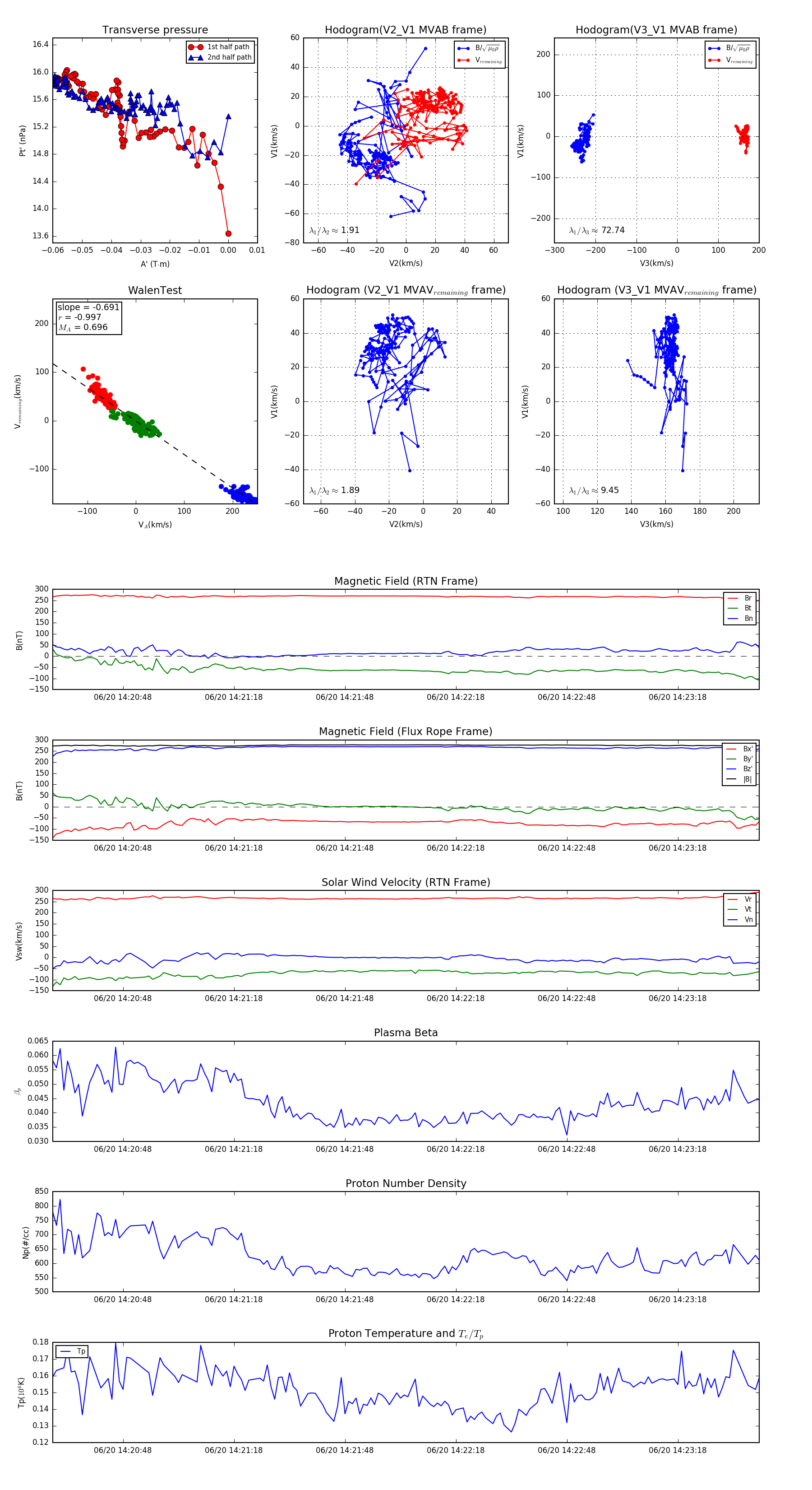
Flux Rope in 2023

Flux Rope Event 2023-06-20 14:20:29 ~ 2023-06-20 14:23:40 (192 seconds)


plot