HOME   LIST
‹–   –›

Flux Rope in 2023

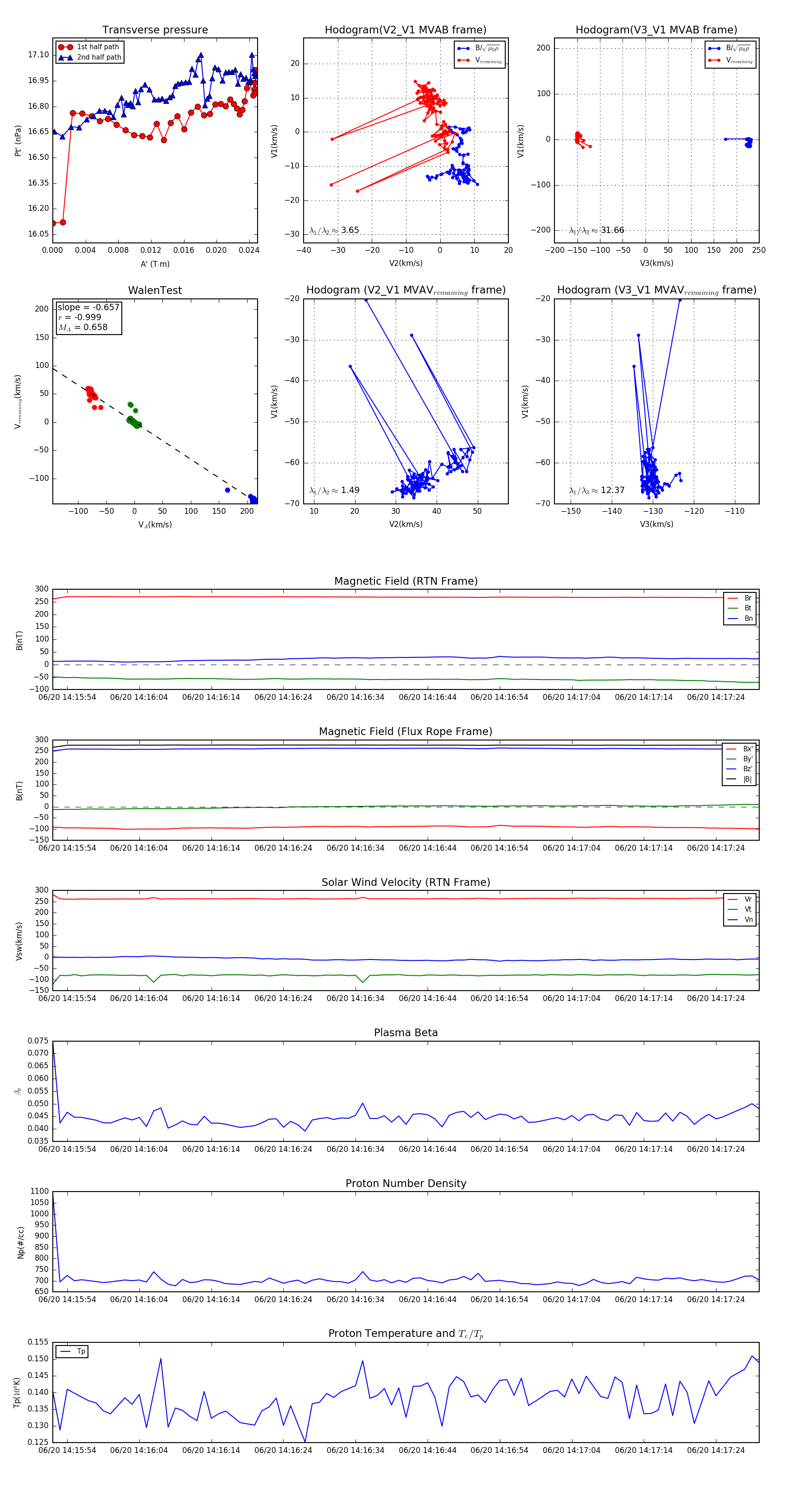
Flux Rope Event 2023-06-20 14:15:52 ~ 2023-06-20 14:17:30 (99 seconds)


plot