HOME   LIST
‹–   –›

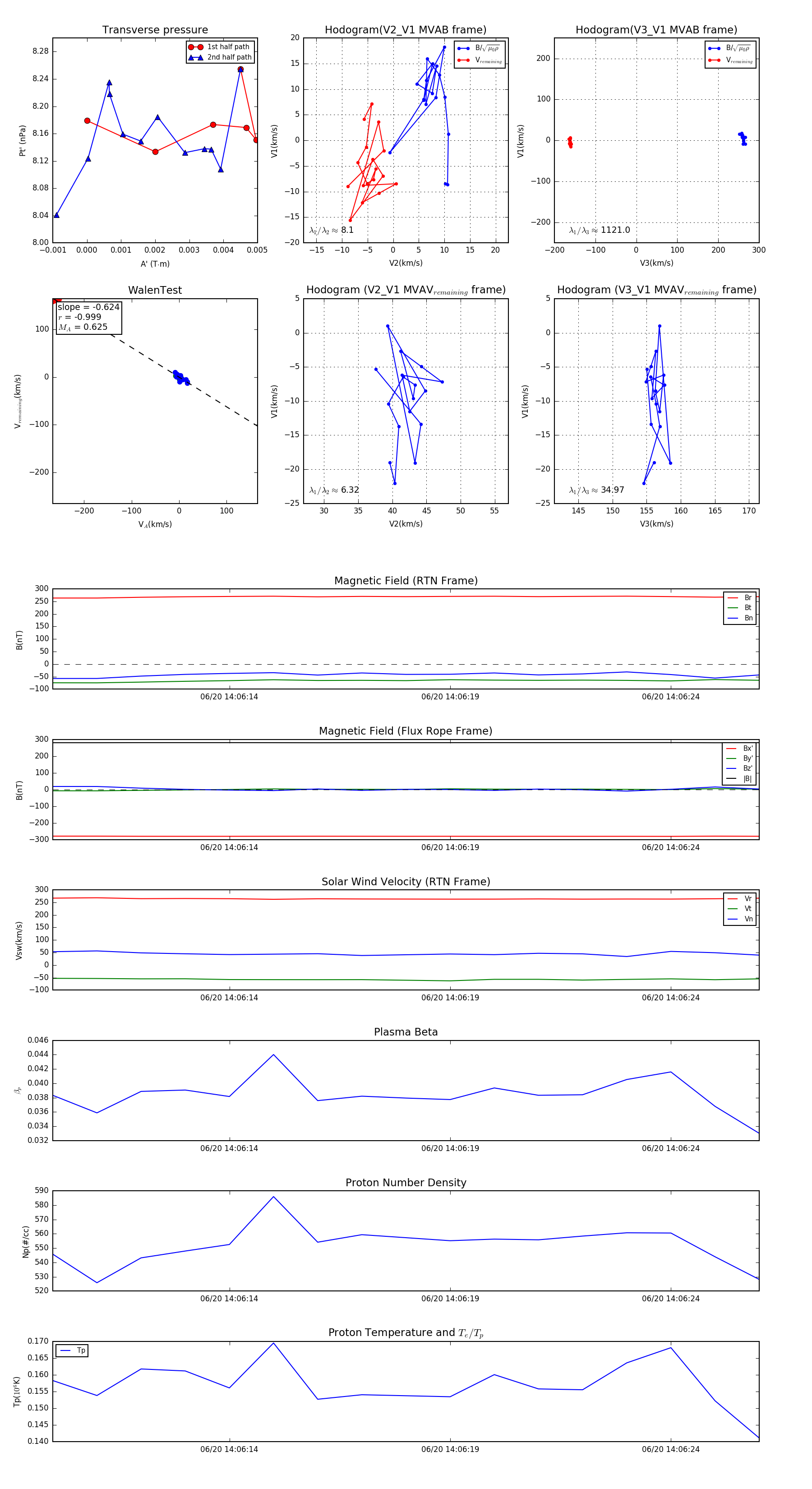
Flux Rope in 2023

Flux Rope Event 2023-06-20 14:06:10 ~ 2023-06-20 14:06:26 (17 seconds)


plot