HOME   LIST
‹–   –›

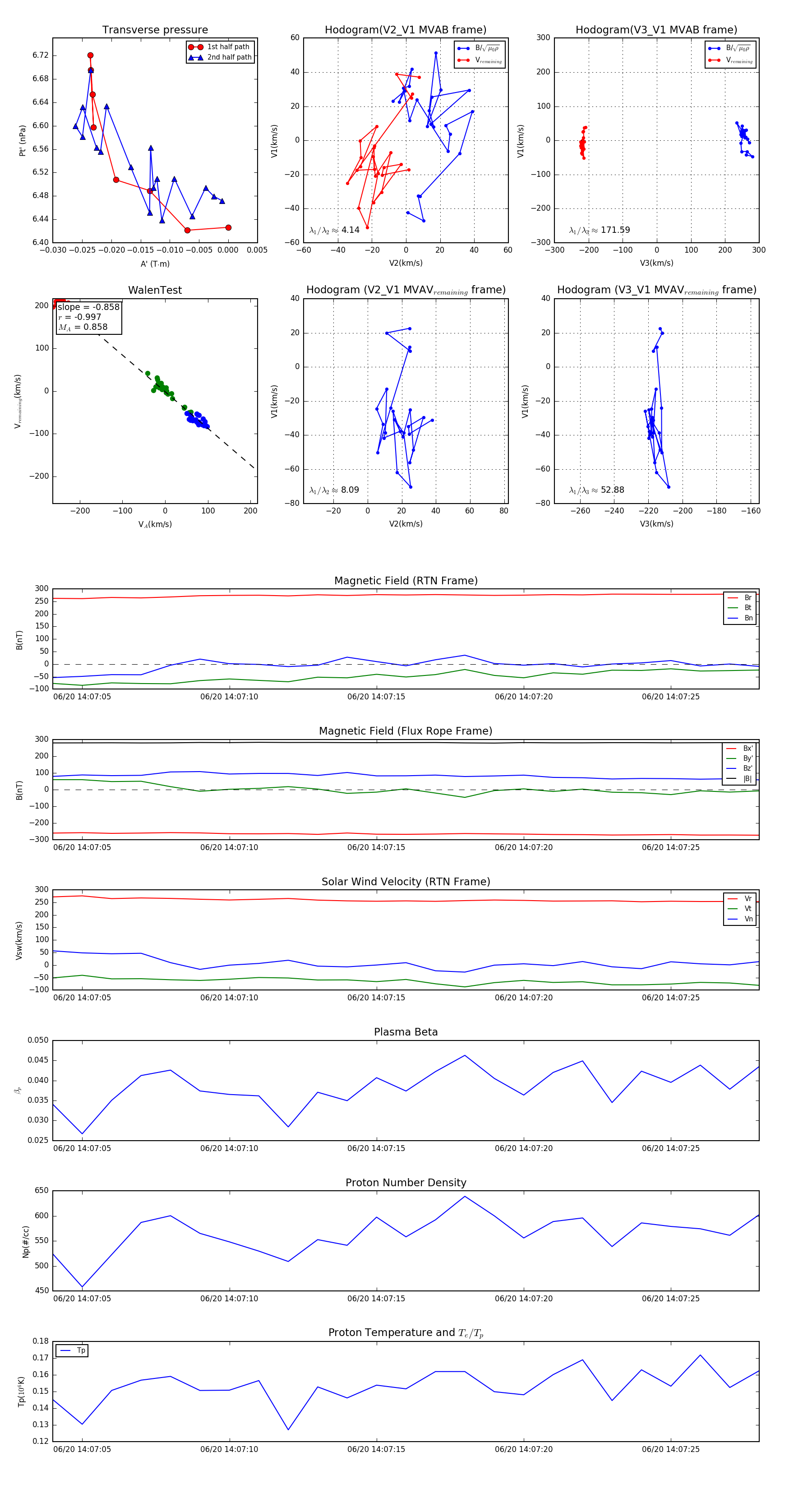
Flux Rope in 2023

Flux Rope Event 2023-06-20 14:07:04 ~ 2023-06-20 14:07:28 (25 seconds)


plot