HOME   LIST
‹–   –›

Flux Rope in 2023

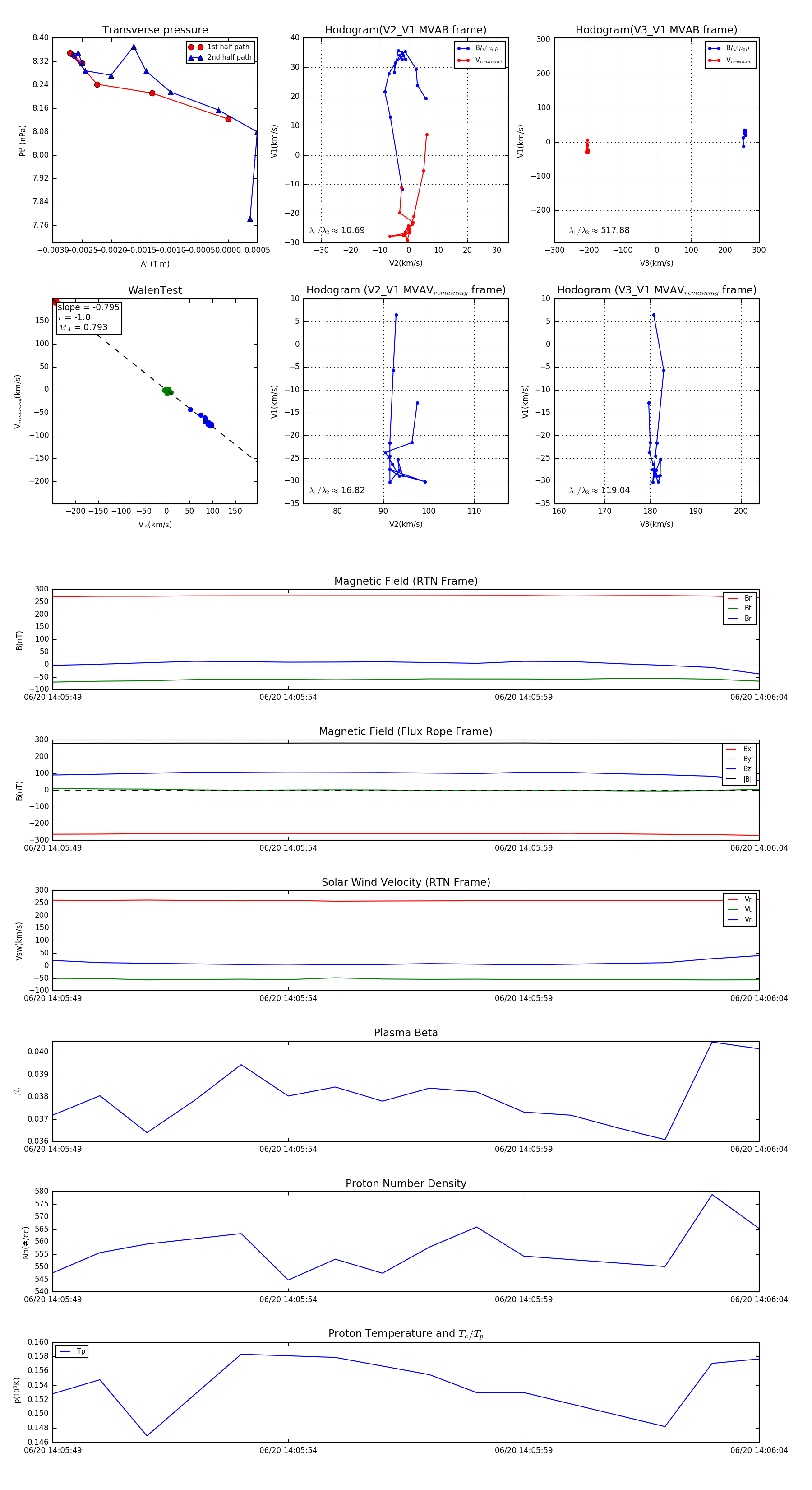
Flux Rope Event 2023-06-20 14:05:49 ~ 2023-06-20 14:06:04 (16 seconds)


plot