HOME   LIST
‹–   –›

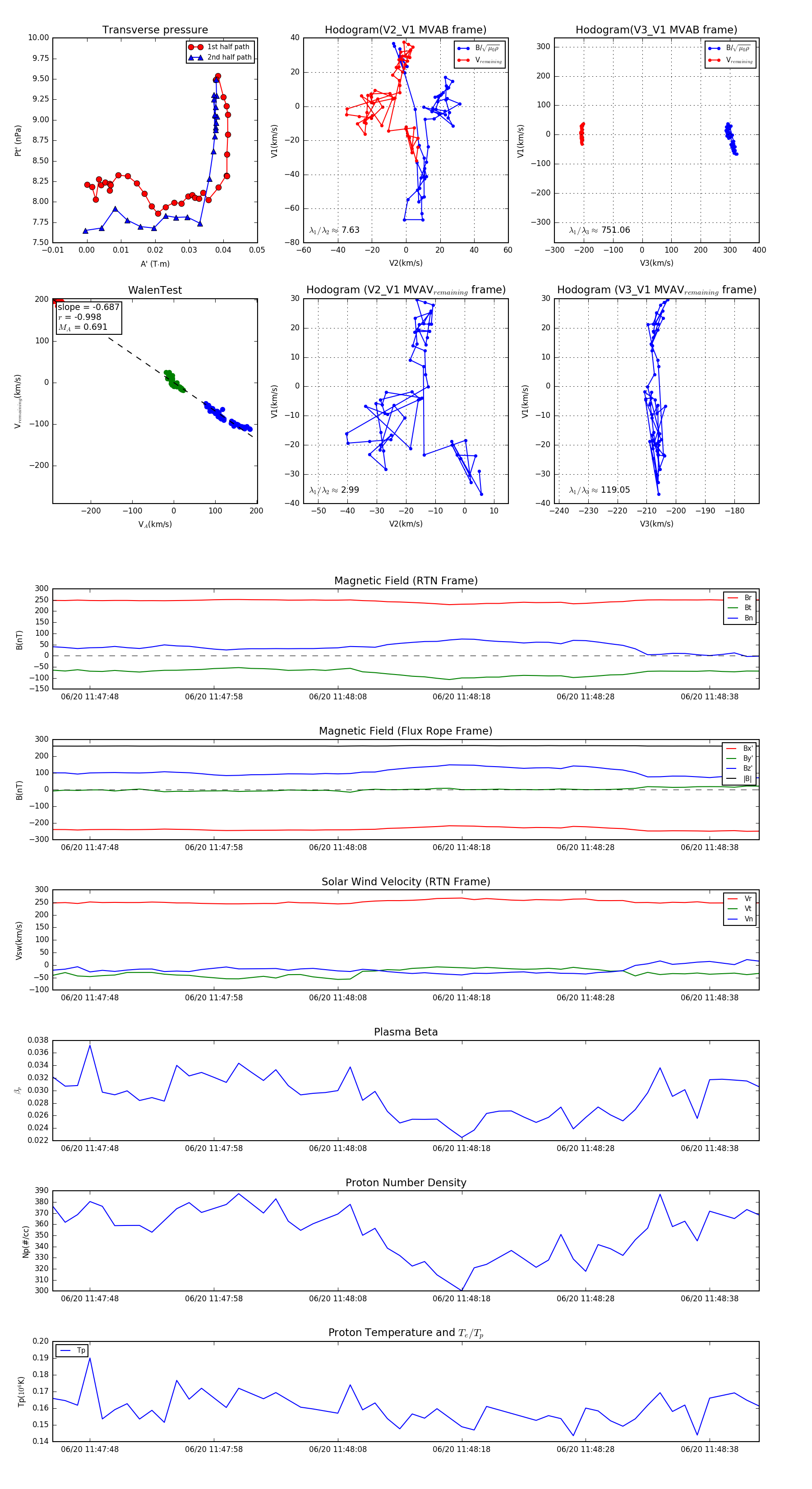
Flux Rope in 2023

Flux Rope Event 2023-06-20 11:47:45 ~ 2023-06-20 11:48:42 (58 seconds)


plot