HOME   LIST
‹–   –›

Flux Rope in 2023

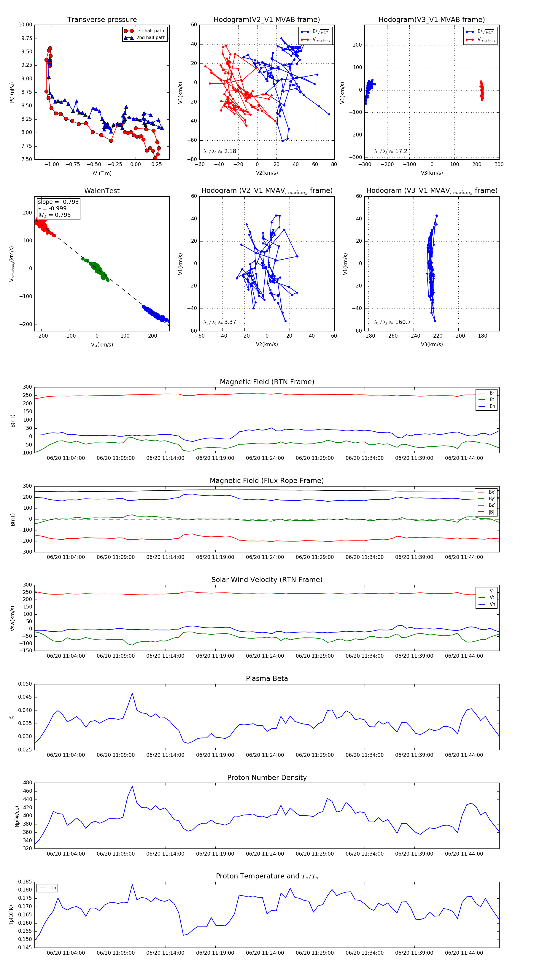
Flux Rope Event 2023-06-20 11:00:52 ~ 2023-06-20 11:47:32 (2801 seconds)


plot