HOME   LIST
‹–   –›

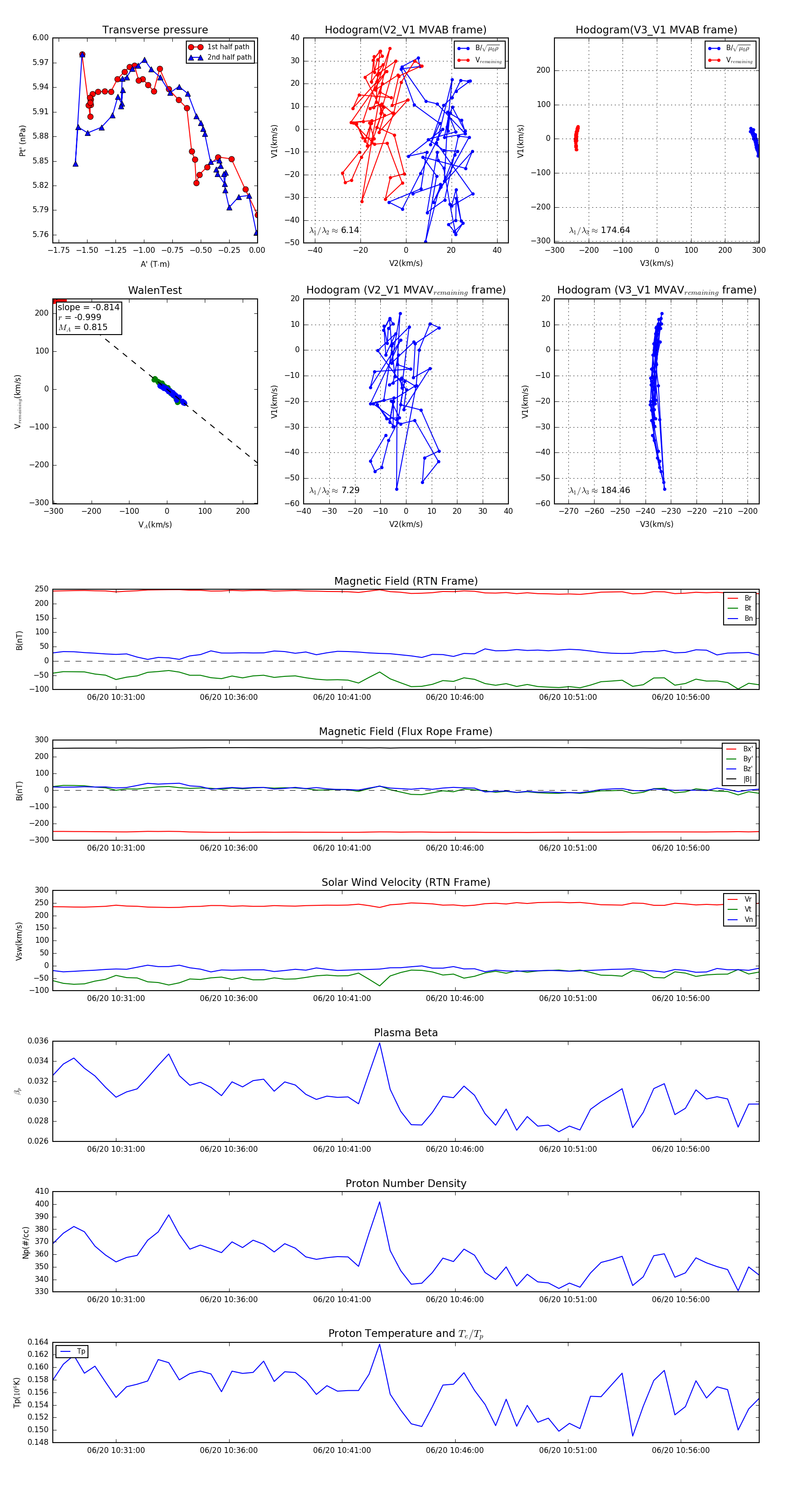
Flux Rope in 2023

Flux Rope Event 2023-06-20 10:28:12 ~ 2023-06-20 10:59:28 (1877 seconds)


plot