HOME   LIST
‹–   –›

Flux Rope in 2023

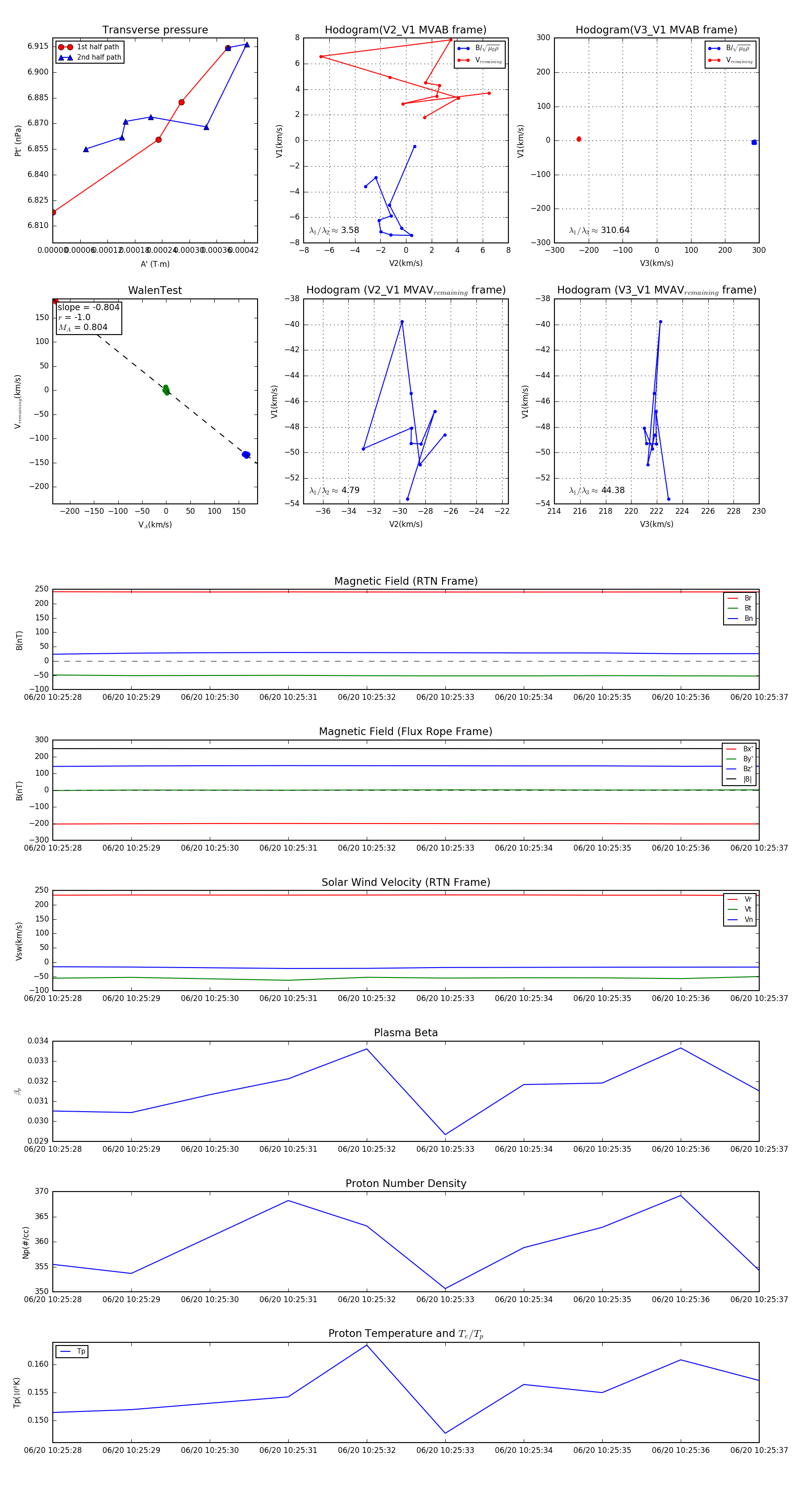
Flux Rope Event 2023-06-20 10:25:28 ~ 2023-06-20 10:25:37 (10 seconds)


plot