HOME   LIST
‹–   –›

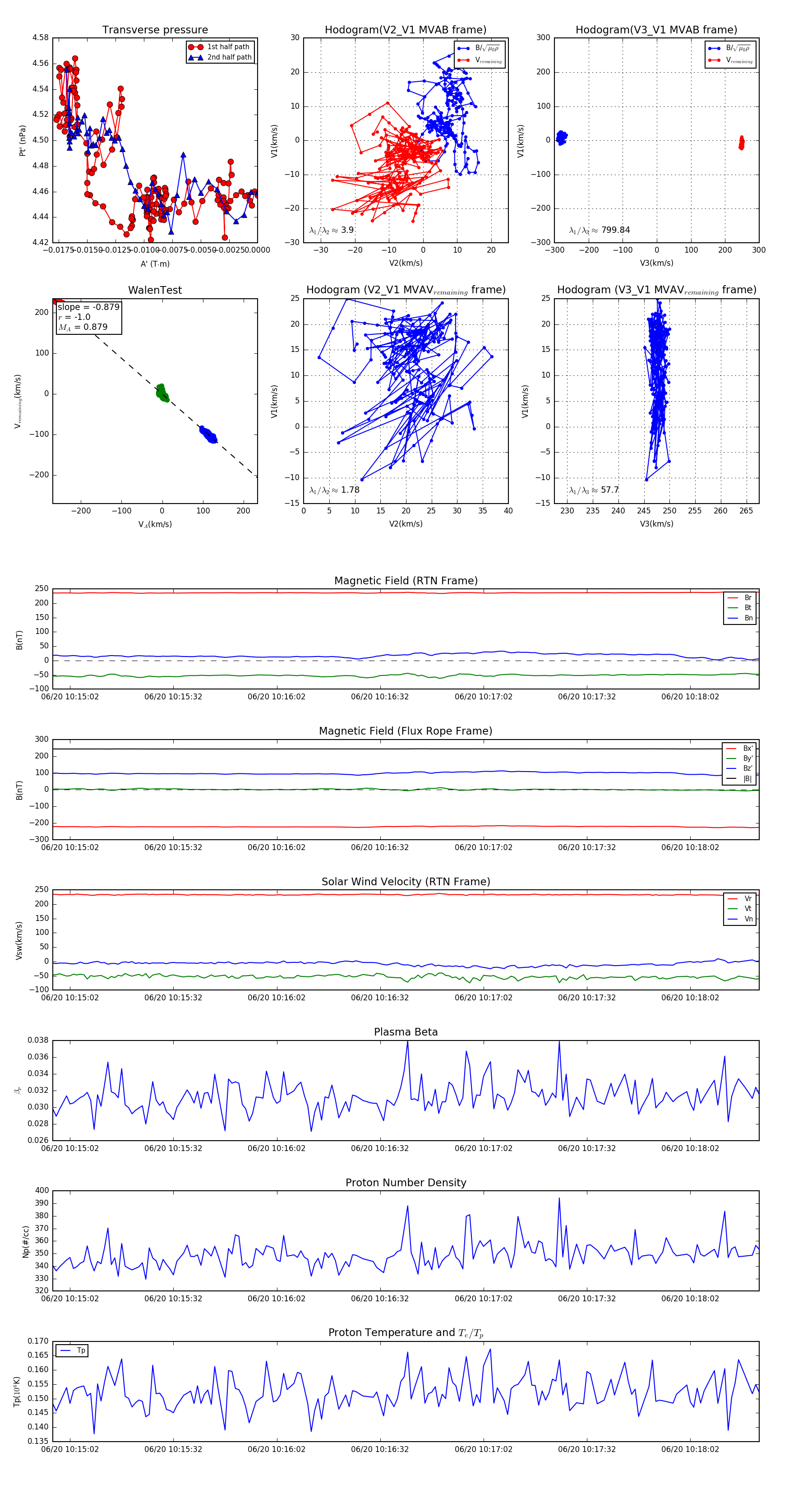
Flux Rope in 2023

Flux Rope Event 2023-06-20 10:14:57 ~ 2023-06-20 10:18:22 (206 seconds)


plot