HOME   LIST
‹–   –›

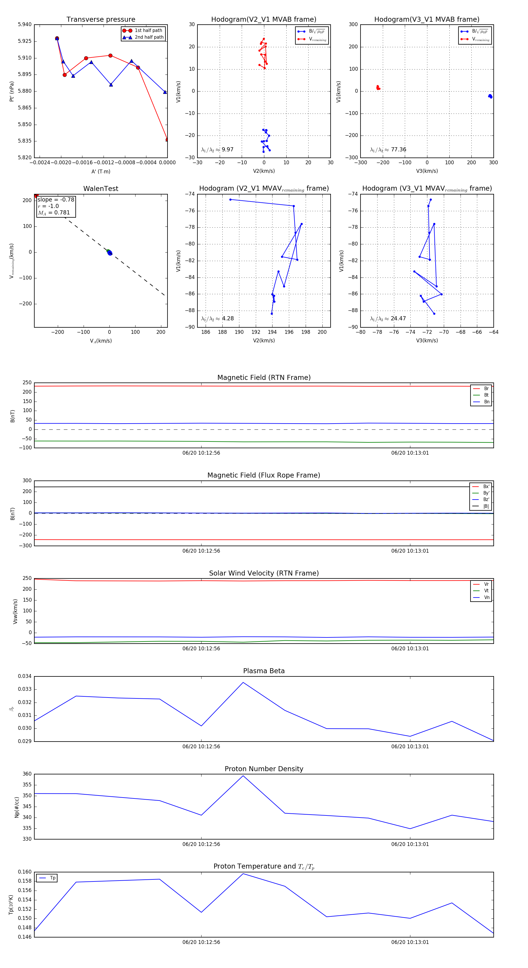
Flux Rope in 2023

Flux Rope Event 2023-06-20 10:12:52 ~ 2023-06-20 10:13:03 (12 seconds)


plot