HOME   LIST
‹–   –›

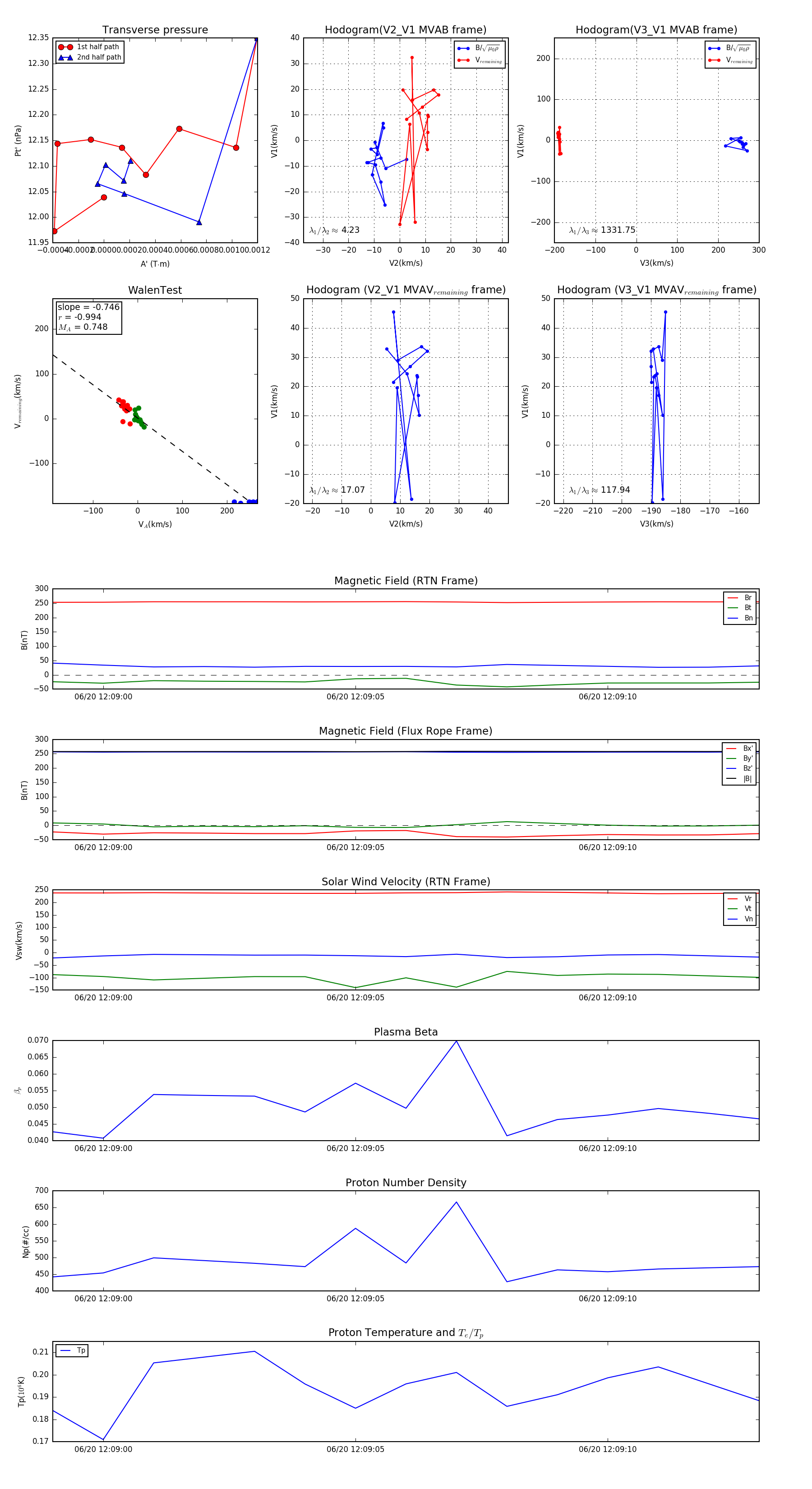
Flux Rope in 2023

Flux Rope Event 2023-06-20 12:08:59 ~ 2023-06-20 12:09:13 (15 seconds)


plot