HOME   LIST
‹–   –›

Flux Rope in 2023

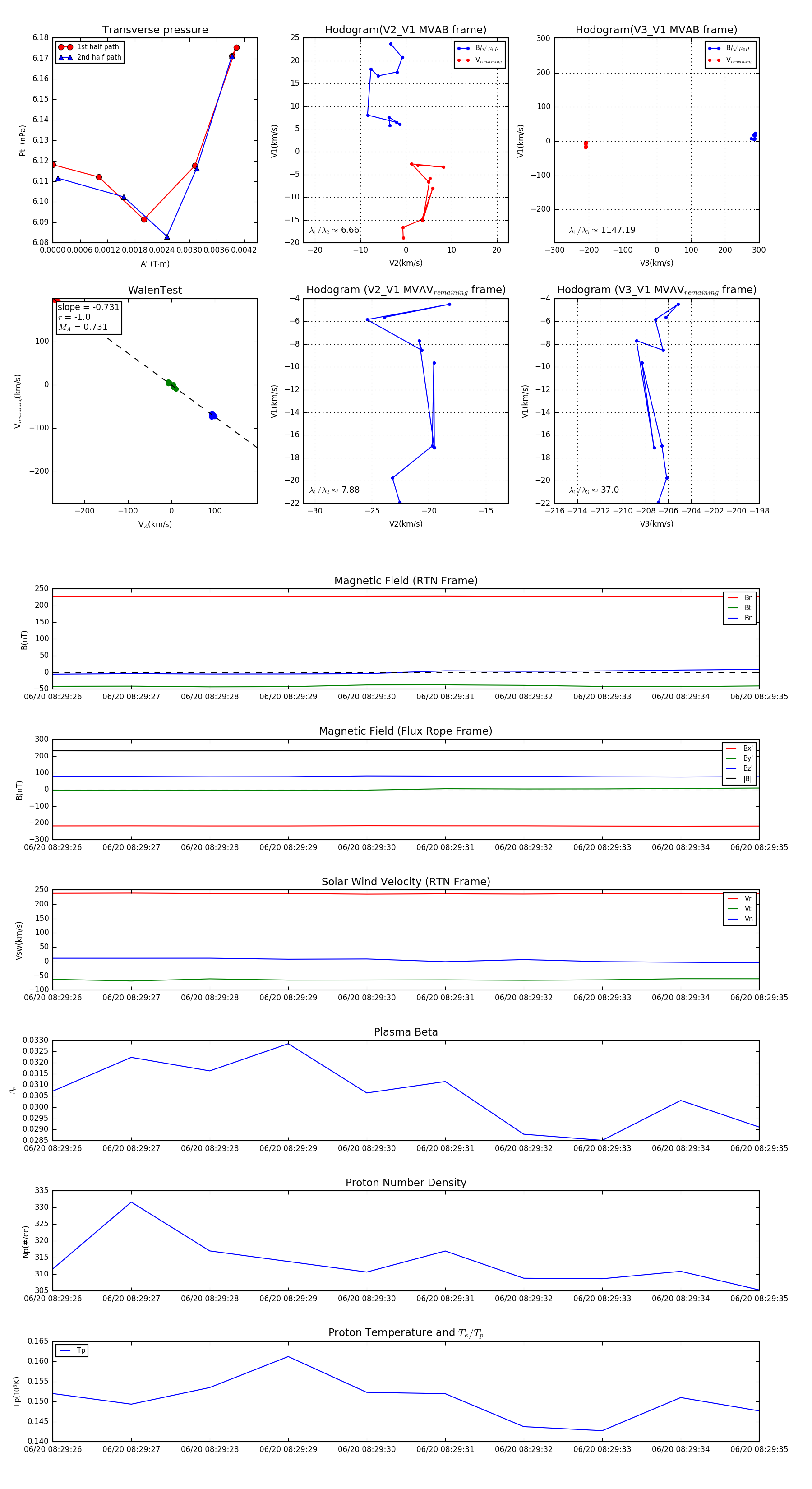
Flux Rope Event 2023-06-20 08:29:26 ~ 2023-06-20 08:29:35 (10 seconds)


plot