HOME   LIST
‹–   –›

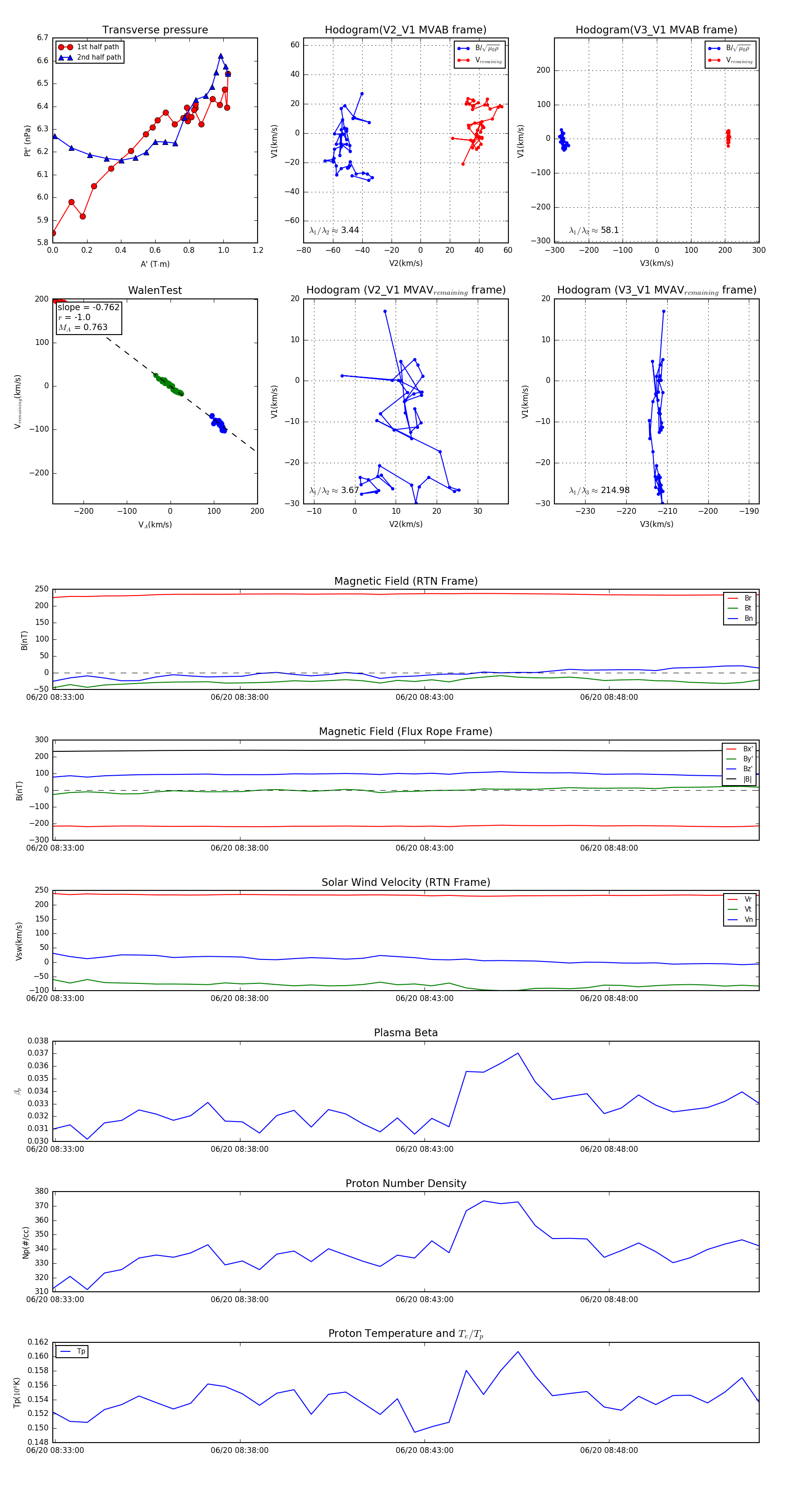
Flux Rope in 2023

Flux Rope Event 2023-06-20 08:32:56 ~ 2023-06-20 08:52:04 (1149 seconds)


plot