HOME   LIST
‹–   –›

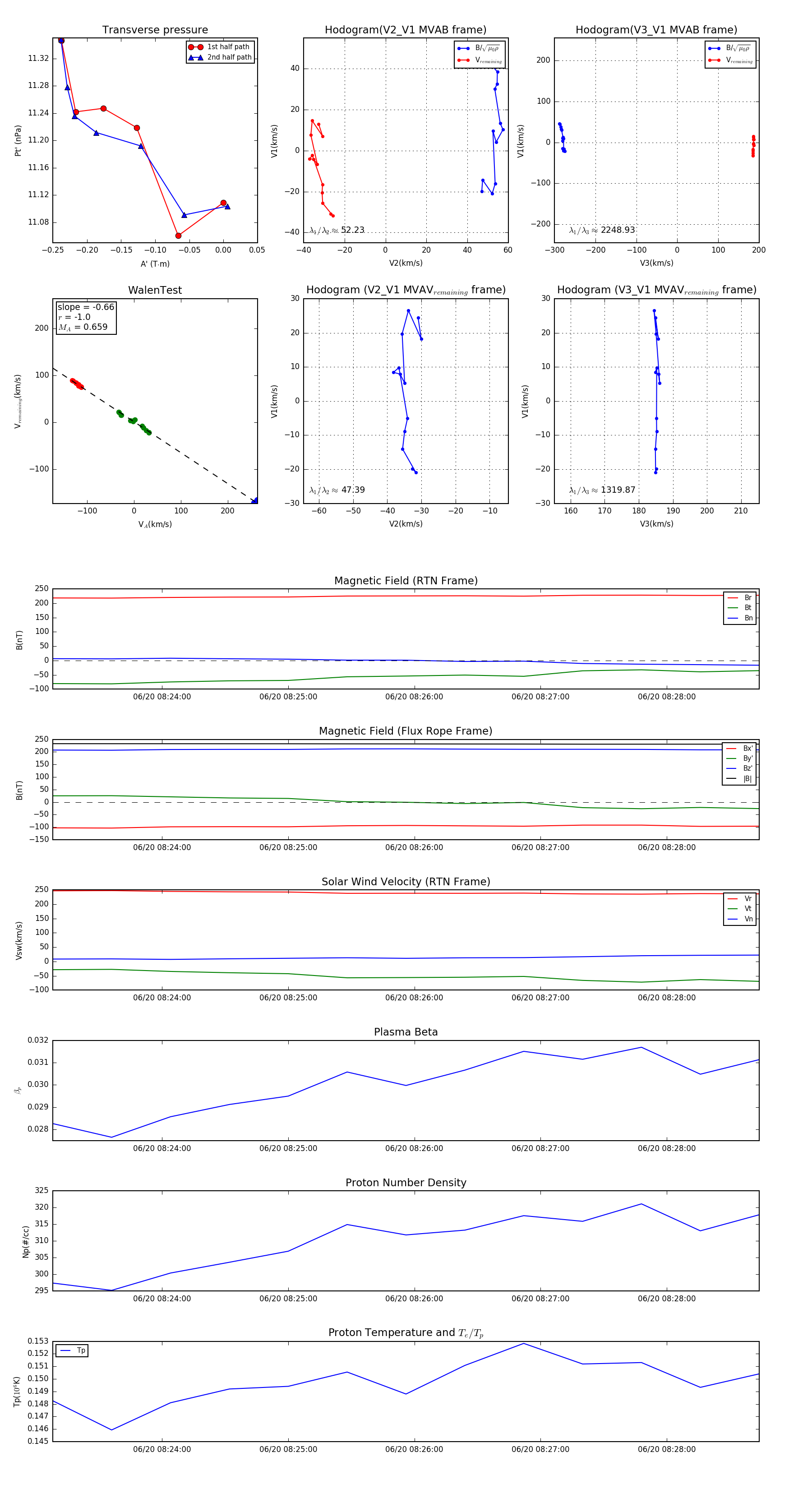
Flux Rope in 2023

Flux Rope Event 2023-06-20 08:23:08 ~ 2023-06-20 08:28:44 (337 seconds)


plot