HOME   LIST
‹–   –›

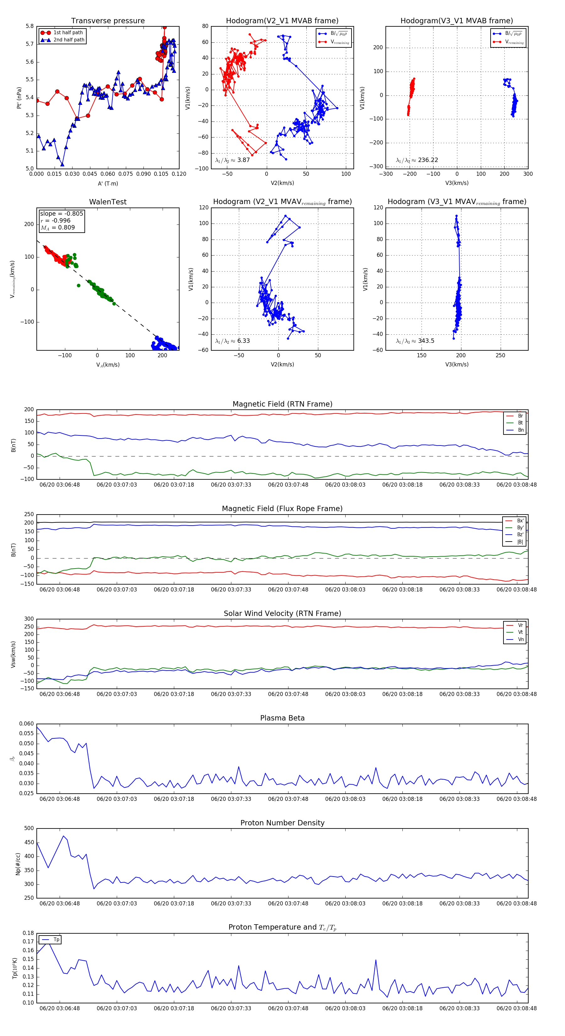
Flux Rope in 2023

Flux Rope Event 2023-06-20 03:06:42 ~ 2023-06-20 03:08:51 (130 seconds)


plot