HOME   LIST
‹–   –›

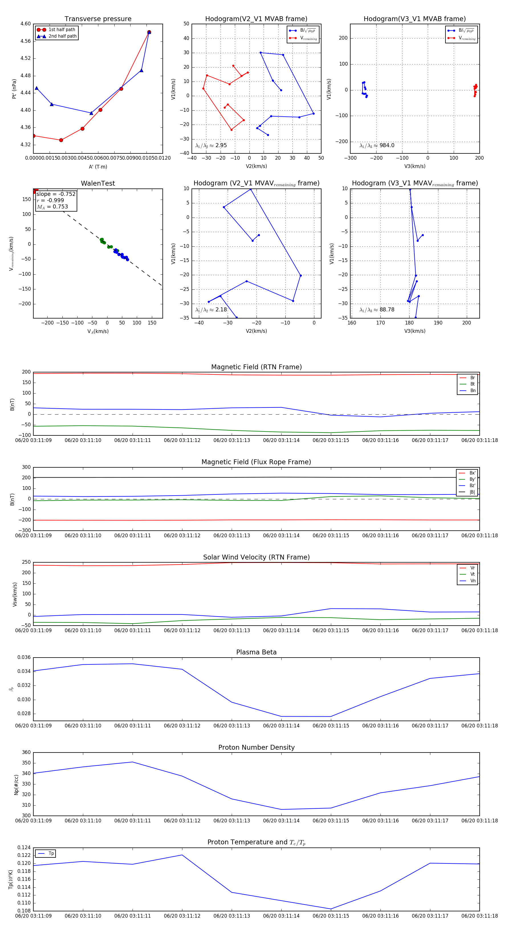
Flux Rope in 2023

Flux Rope Event 2023-06-20 03:11:09 ~ 2023-06-20 03:11:18 (10 seconds)


plot