HOME   LIST
‹–   –›

Flux Rope in 2023

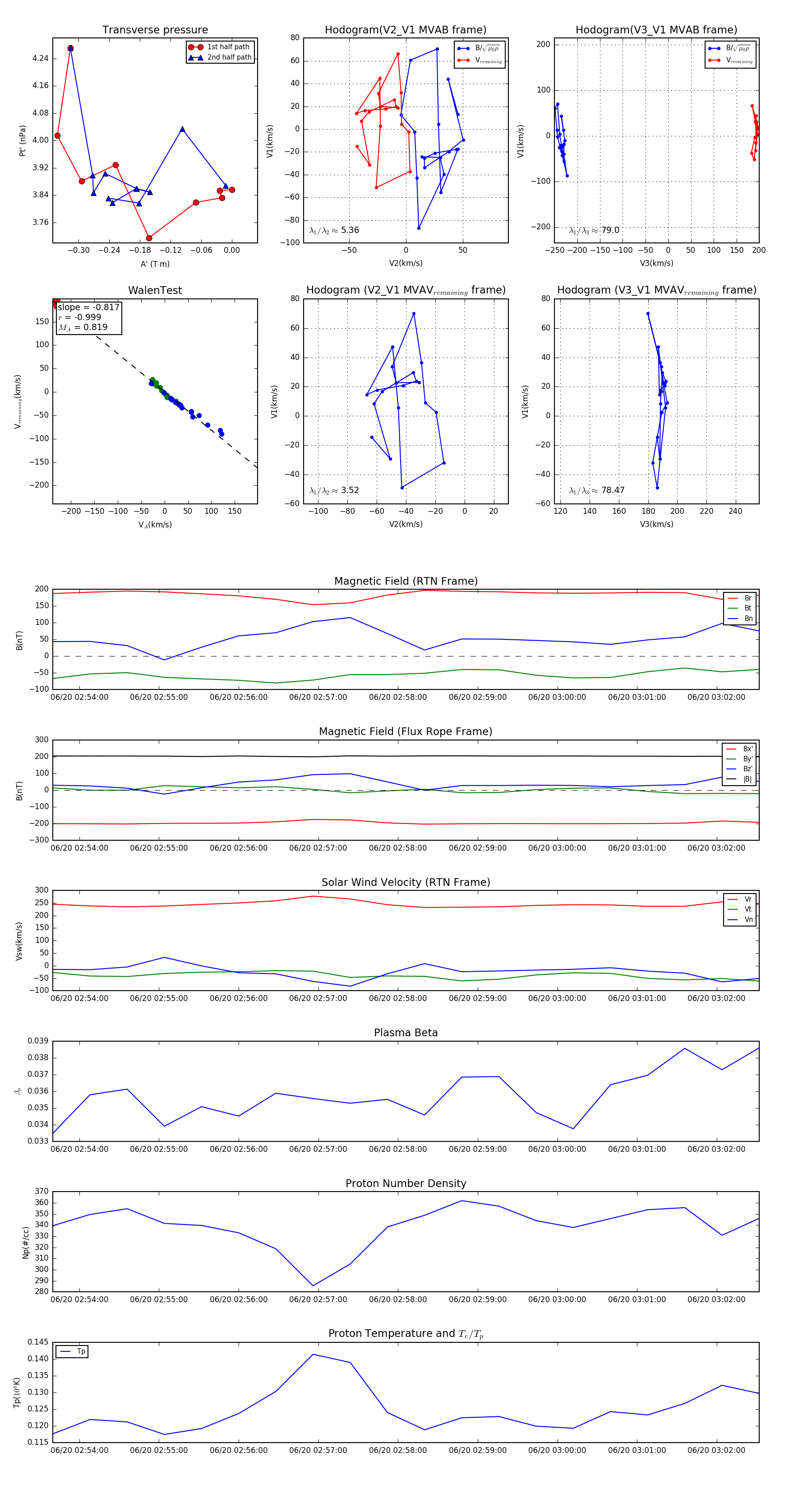
Flux Rope Event 2023-06-20 02:53:40 ~ 2023-06-20 03:02:32 (533 seconds)


plot