HOME   LIST
‹–   –›

Flux Rope in 2023

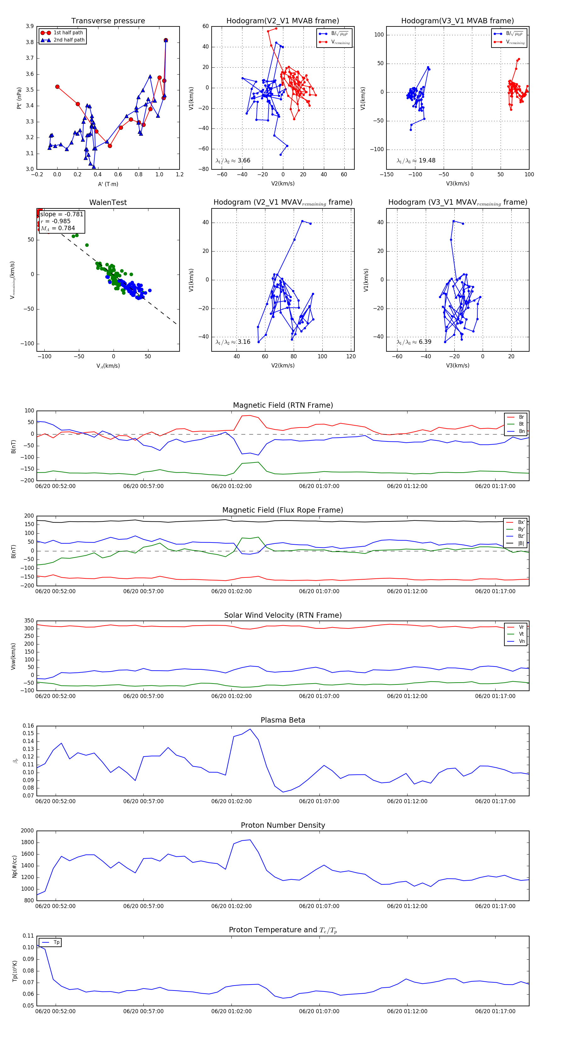
Flux Rope Event 2023-06-20 00:50:56 ~ 2023-06-20 01:18:56 (1681 seconds)


plot