HOME   LIST
‹–   –›

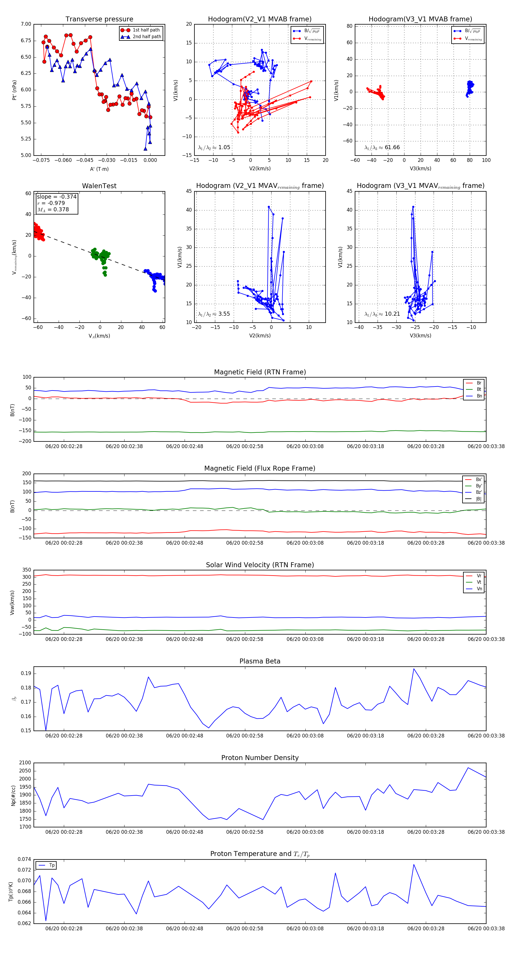
Flux Rope in 2023

Flux Rope Event 2023-06-20 00:02:23 ~ 2023-06-20 00:03:38 (76 seconds)


plot