HOME   LIST
‹–   –›

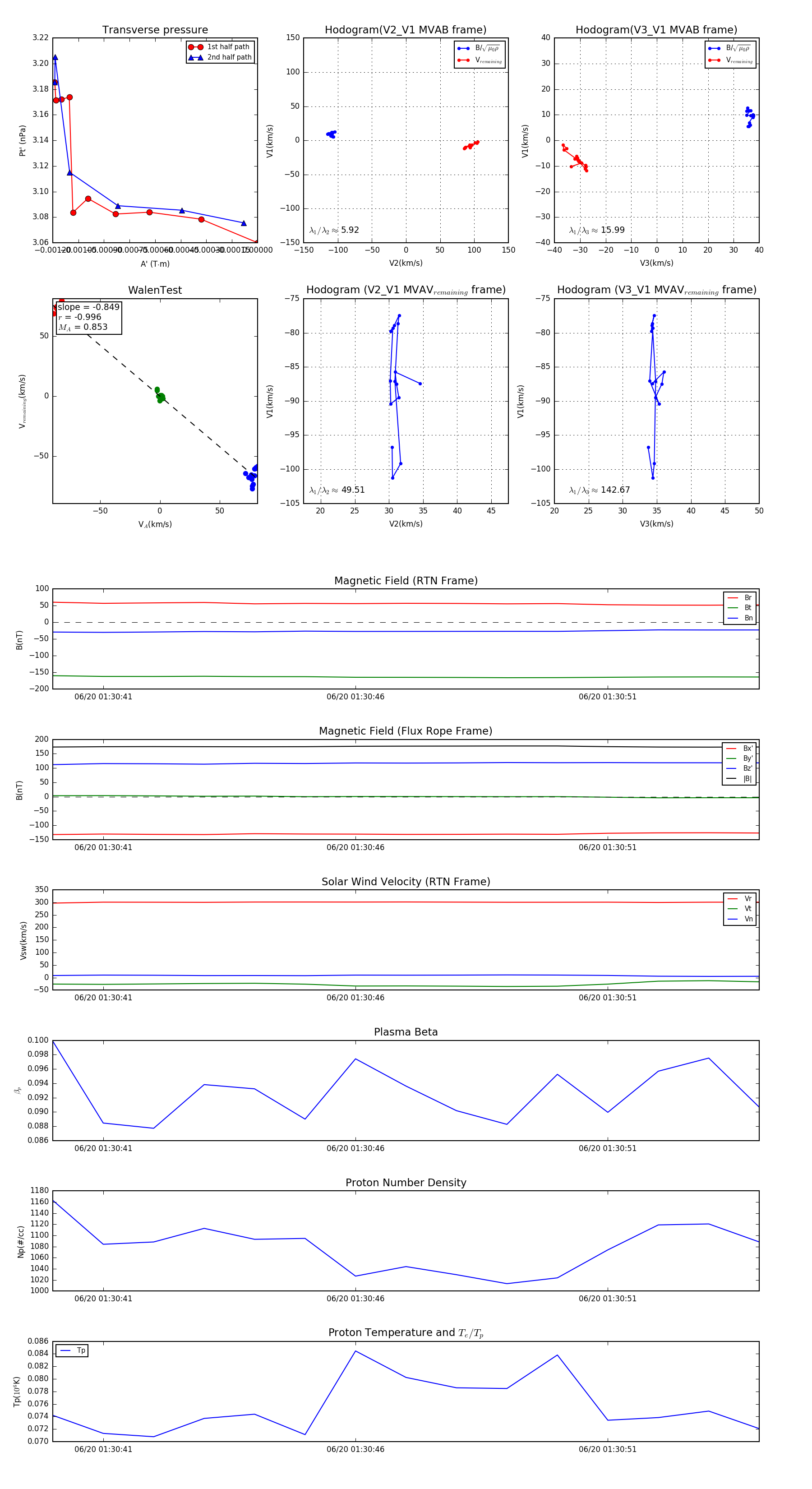
Flux Rope in 2023

Flux Rope Event 2023-06-20 01:30:40 ~ 2023-06-20 01:30:54 (15 seconds)


plot