HOME   LIST
‹–   –›

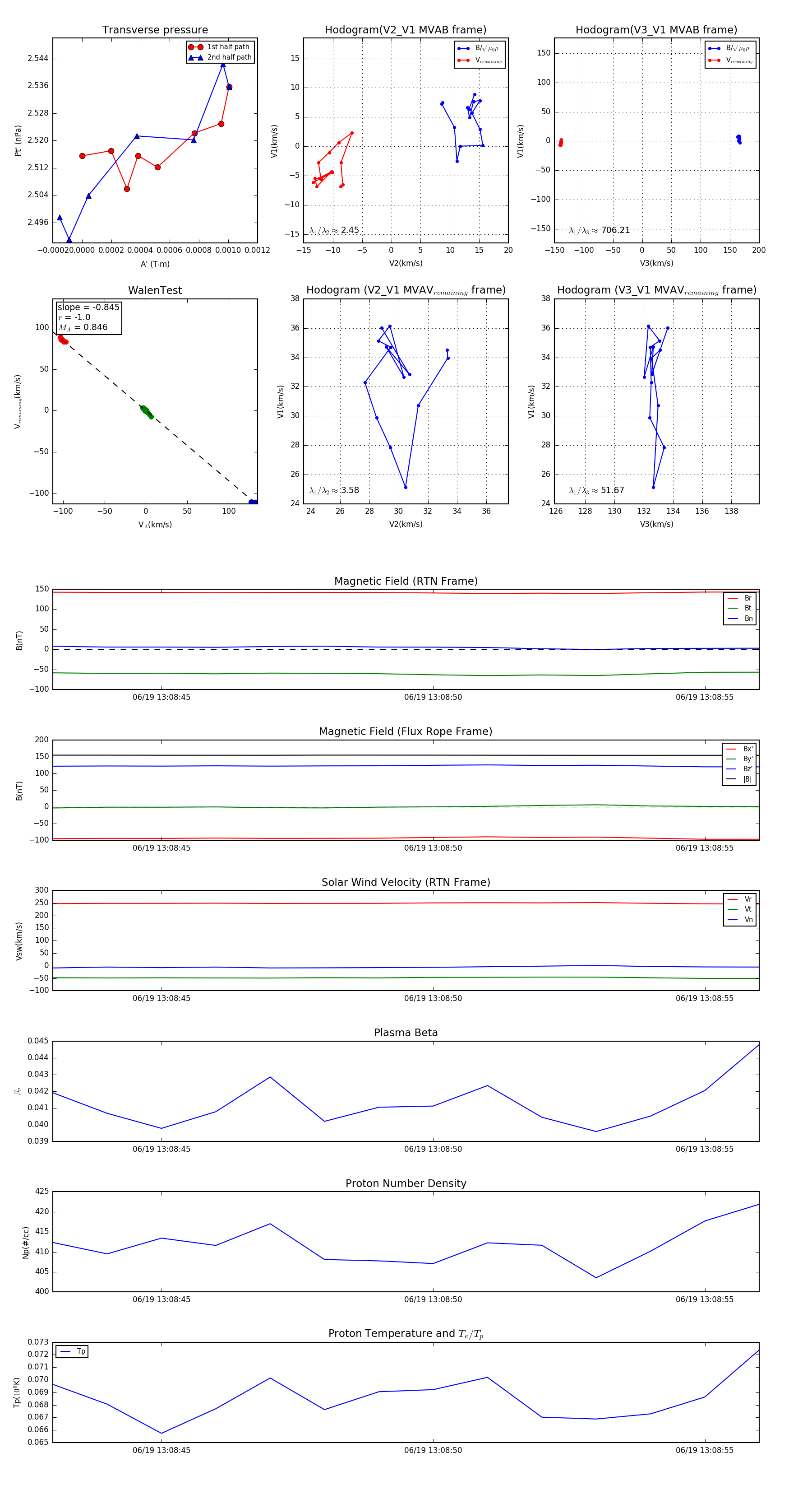
Flux Rope in 2023

Flux Rope Event 2023-06-19 13:08:43 ~ 2023-06-19 13:08:56 (14 seconds)


plot