HOME   LIST
‹–   –›

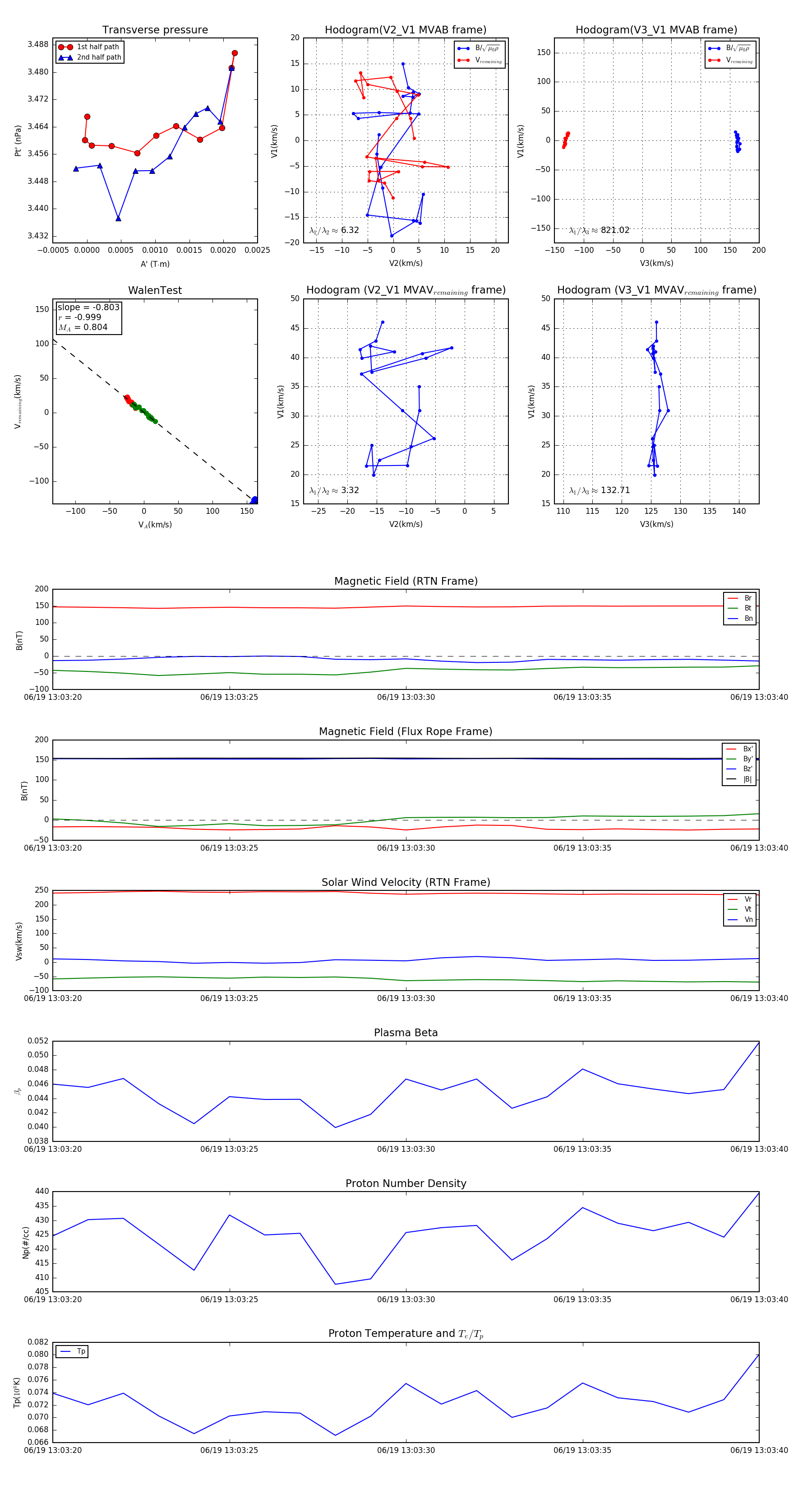
Flux Rope in 2023

Flux Rope Event 2023-06-19 13:03:20 ~ 2023-06-19 13:03:40 (21 seconds)


plot