HOME   LIST
‹–   –›

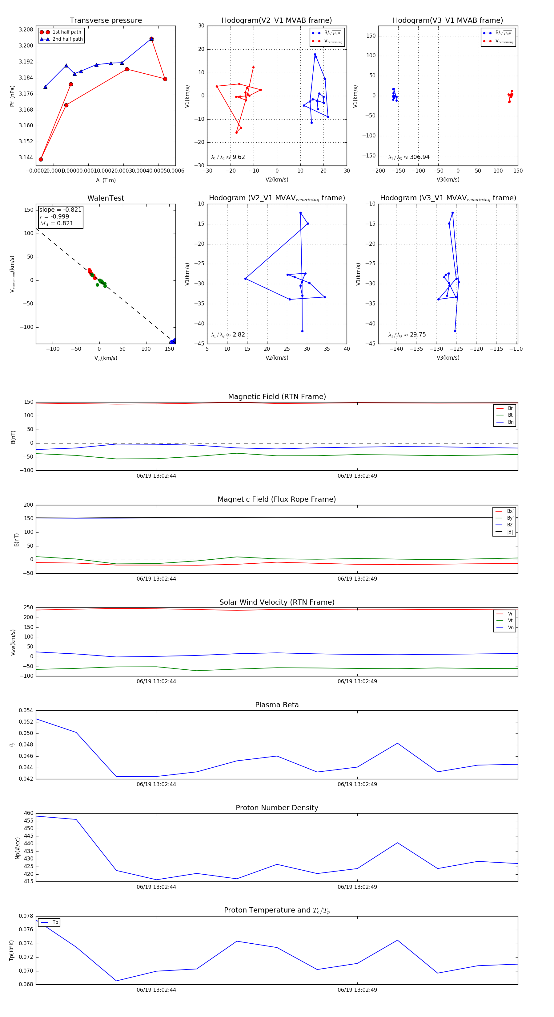
Flux Rope in 2023

Flux Rope Event 2023-06-19 13:02:41 ~ 2023-06-19 13:02:53 (13 seconds)


plot