HOME   LIST
‹–   –›

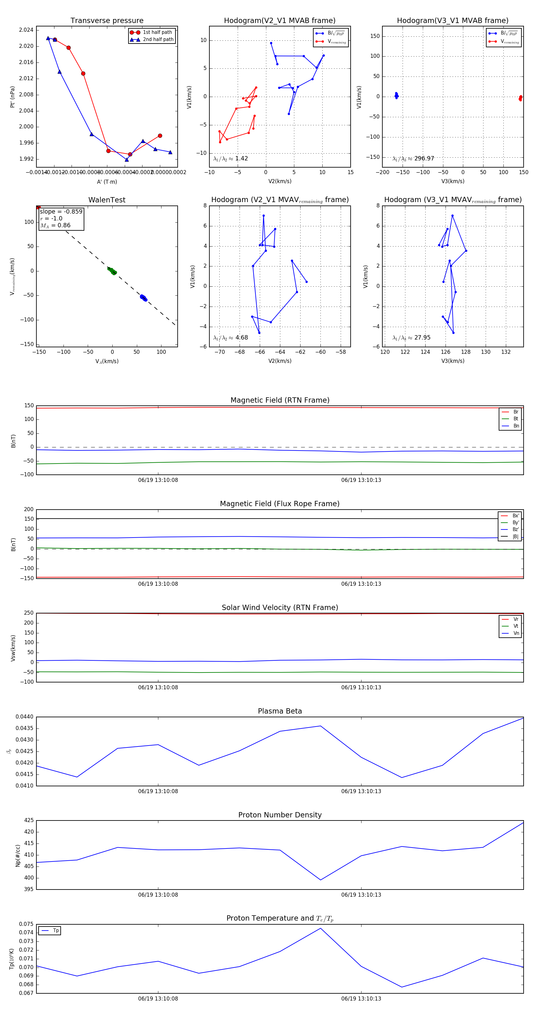
Flux Rope in 2023

Flux Rope Event 2023-06-19 13:10:05 ~ 2023-06-19 13:10:17 (13 seconds)


plot