HOME   LIST
‹–   –›

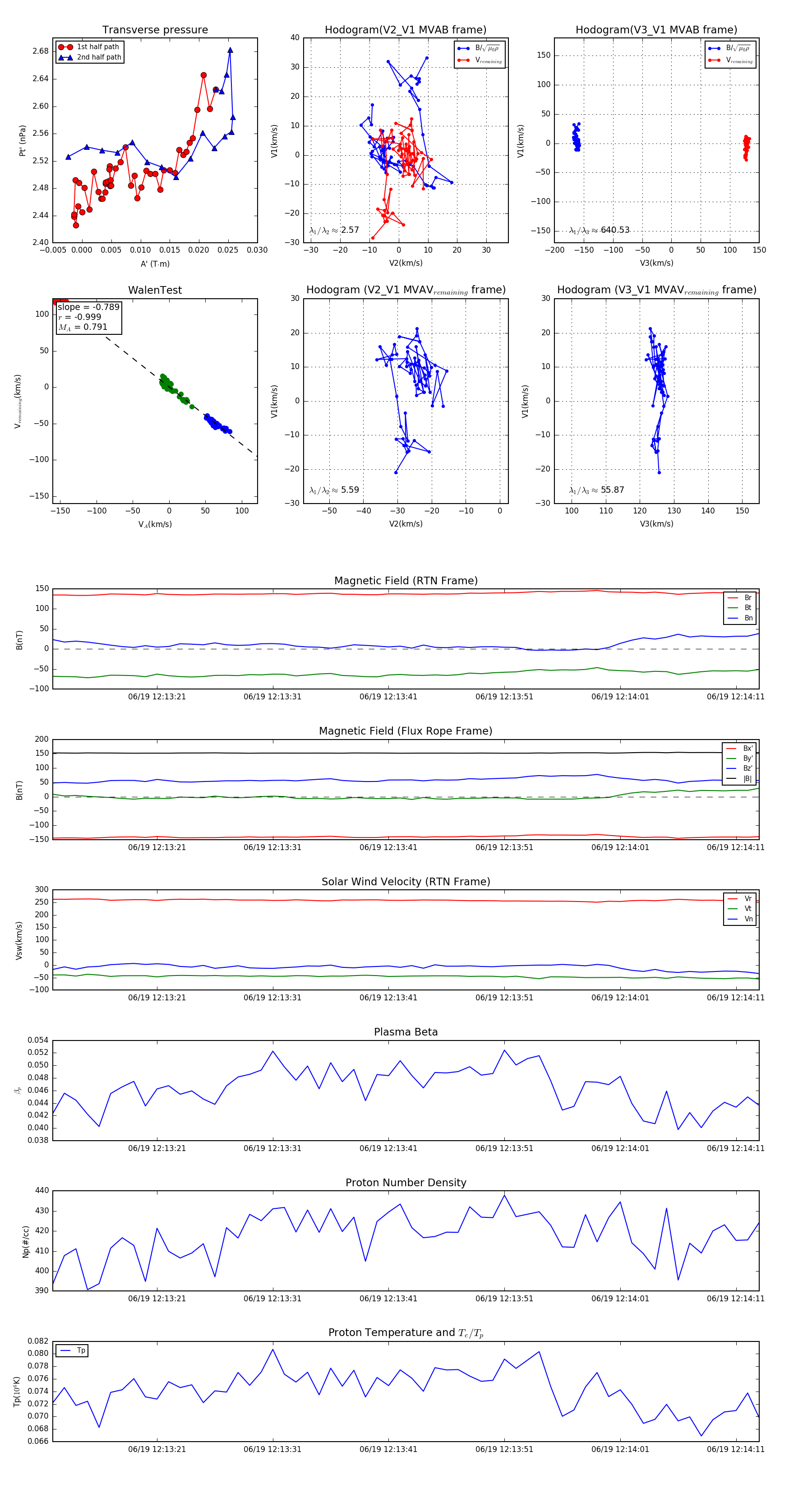
Flux Rope in 2023

Flux Rope Event 2023-06-19 12:13:12 ~ 2023-06-19 12:14:13 (62 seconds)


plot