HOME   LIST
‹–   –›

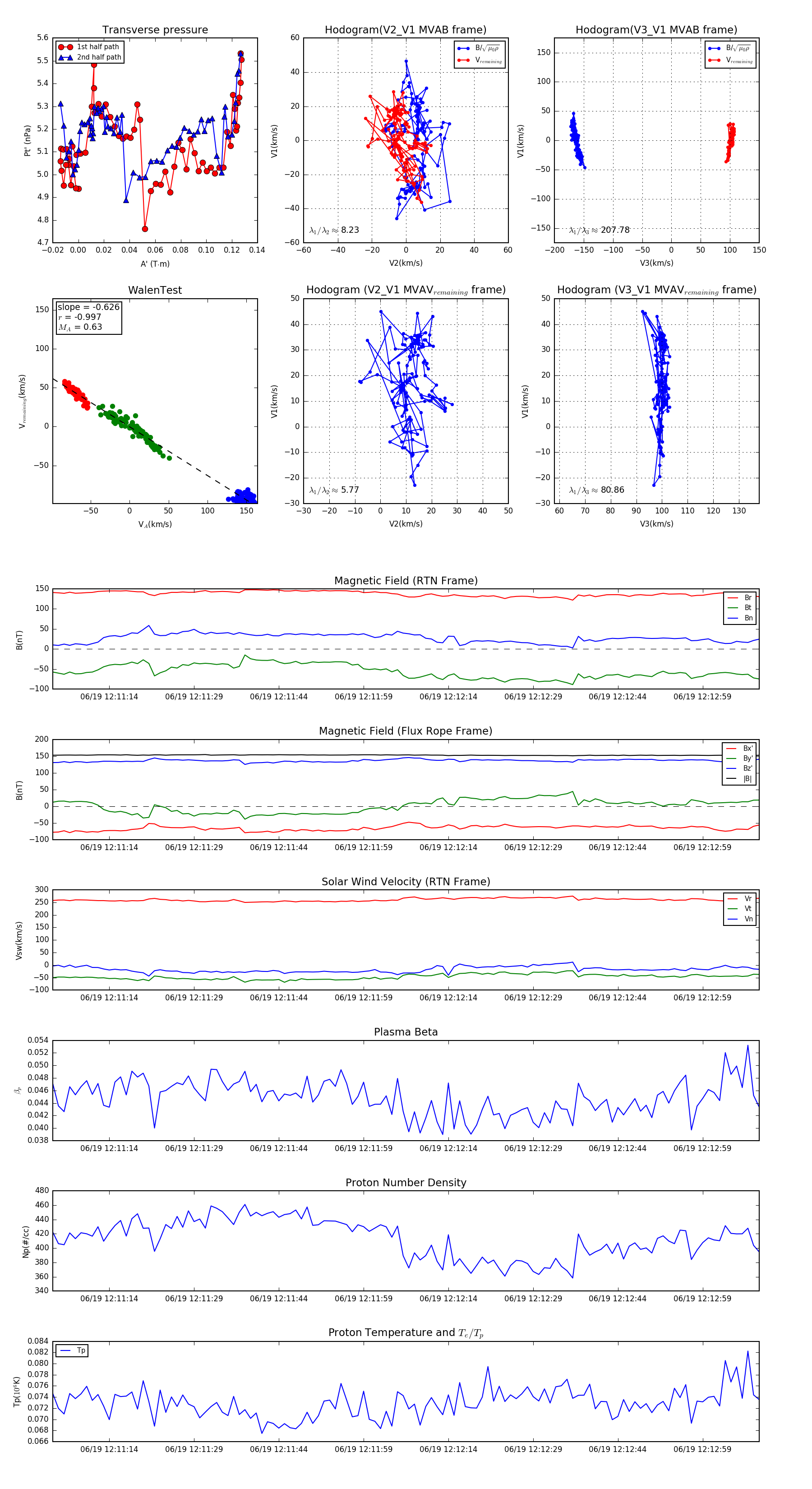
Flux Rope in 2023

Flux Rope Event 2023-06-19 12:11:04 ~ 2023-06-19 12:13:09 (126 seconds)


plot