HOME   LIST
‹–   –›

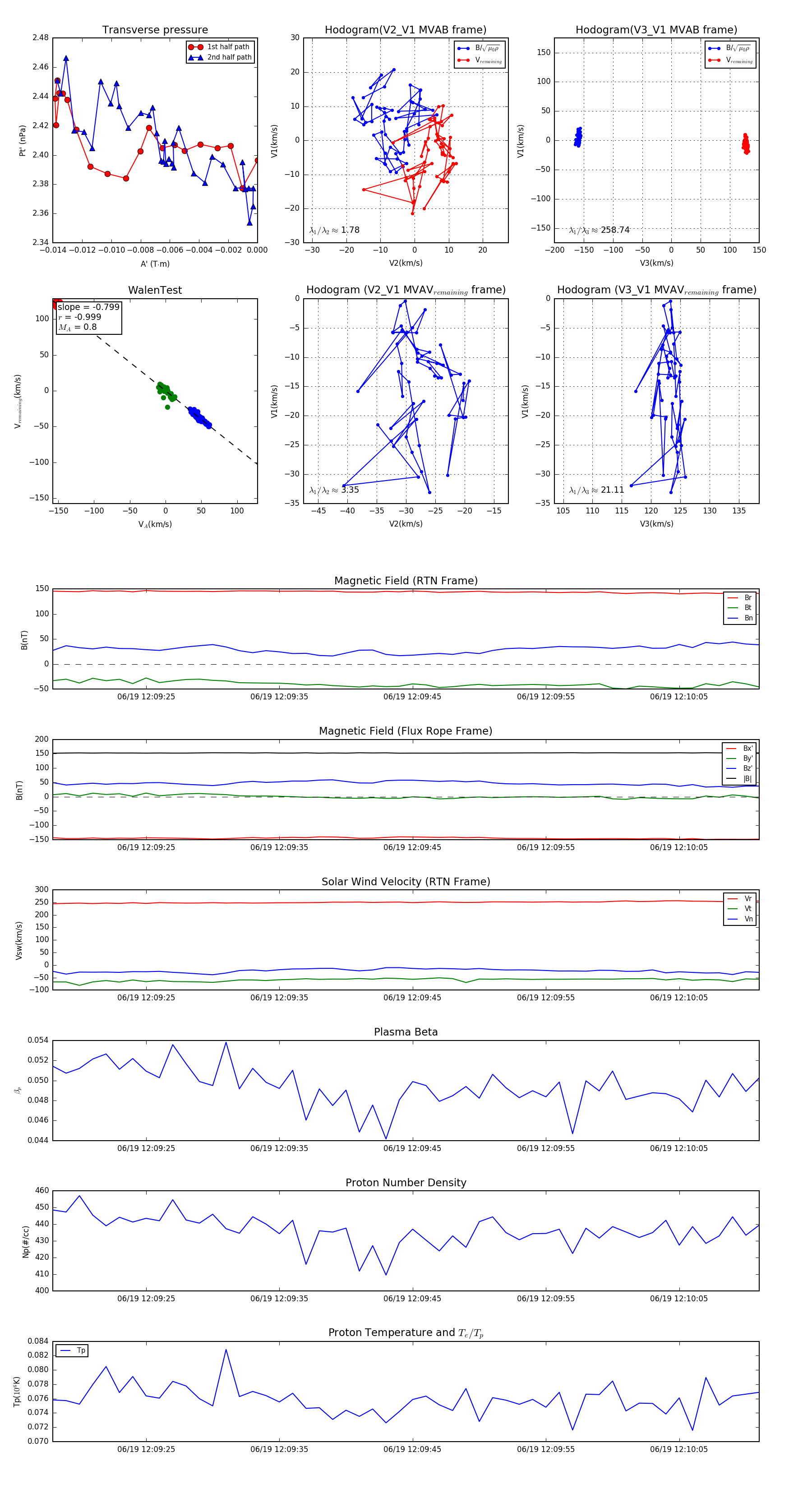
Flux Rope in 2023

Flux Rope Event 2023-06-19 12:09:18 ~ 2023-06-19 12:10:11 (54 seconds)


plot