HOME   LIST
‹–   –›

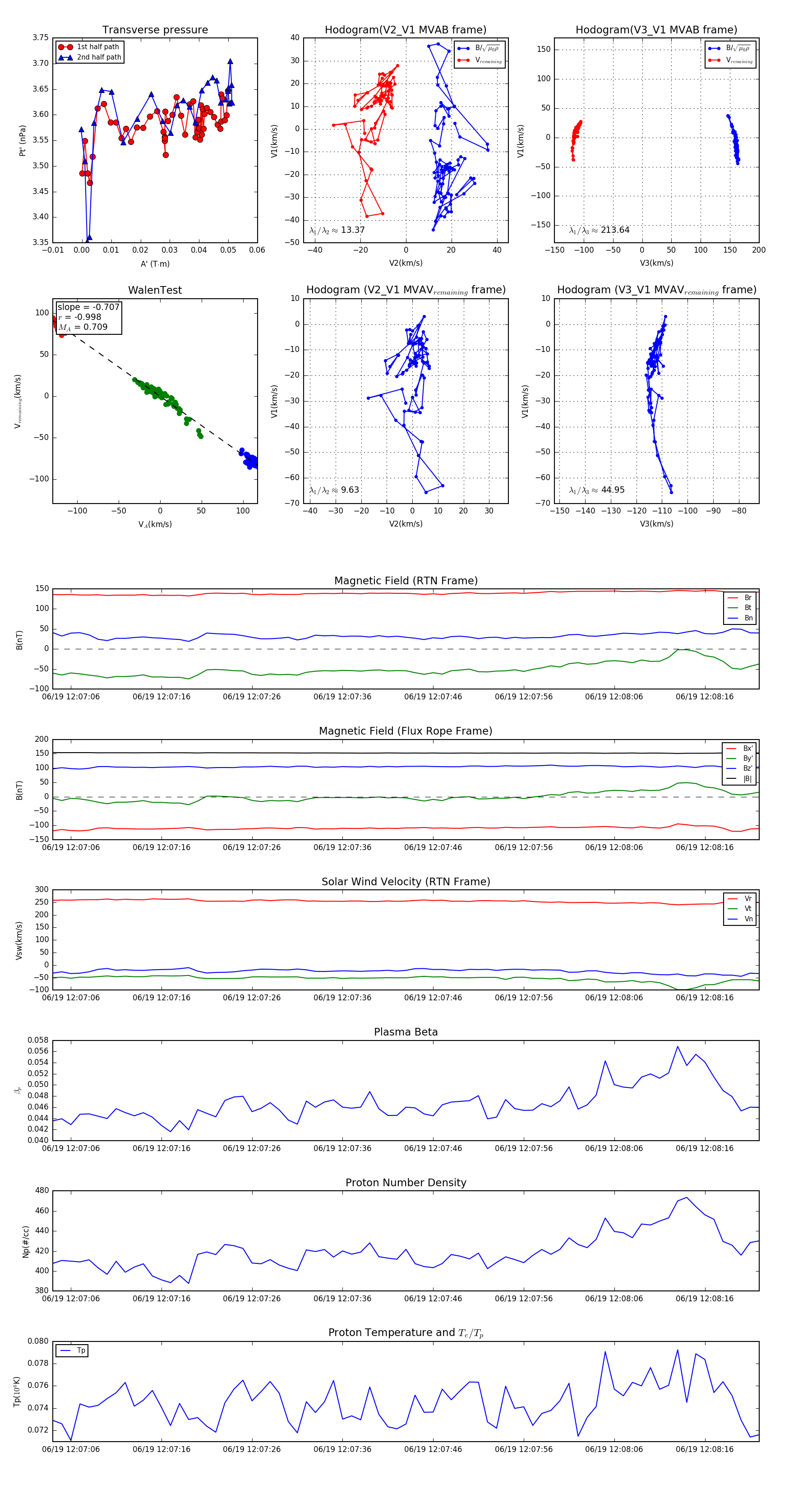
Flux Rope in 2023

Flux Rope Event 2023-06-19 12:07:04 ~ 2023-06-19 12:08:22 (79 seconds)


plot