HOME   LIST
‹–   –›

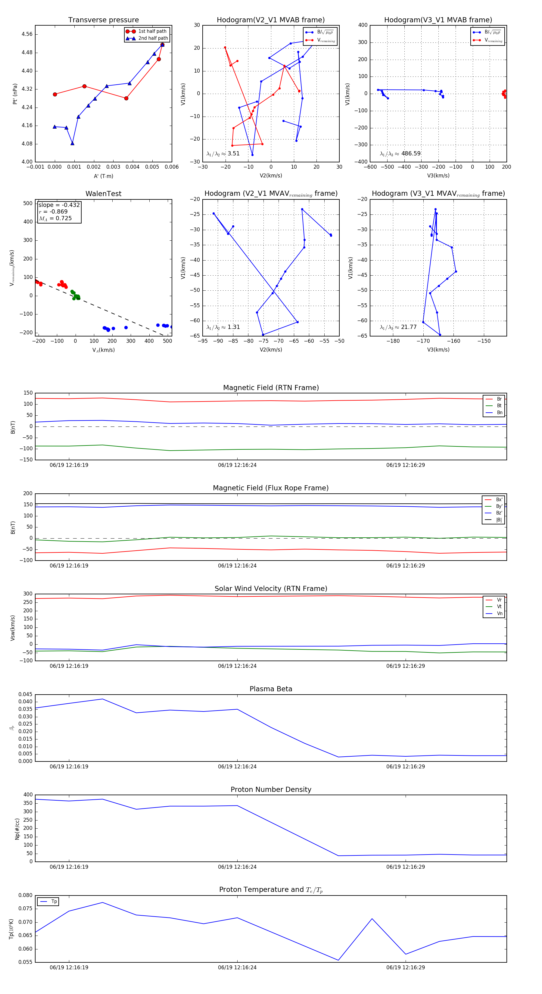
Flux Rope in 2023

Flux Rope Event 2023-06-19 12:16:18 ~ 2023-06-19 12:16:32 (15 seconds)


plot