HOME   LIST
‹–   –›

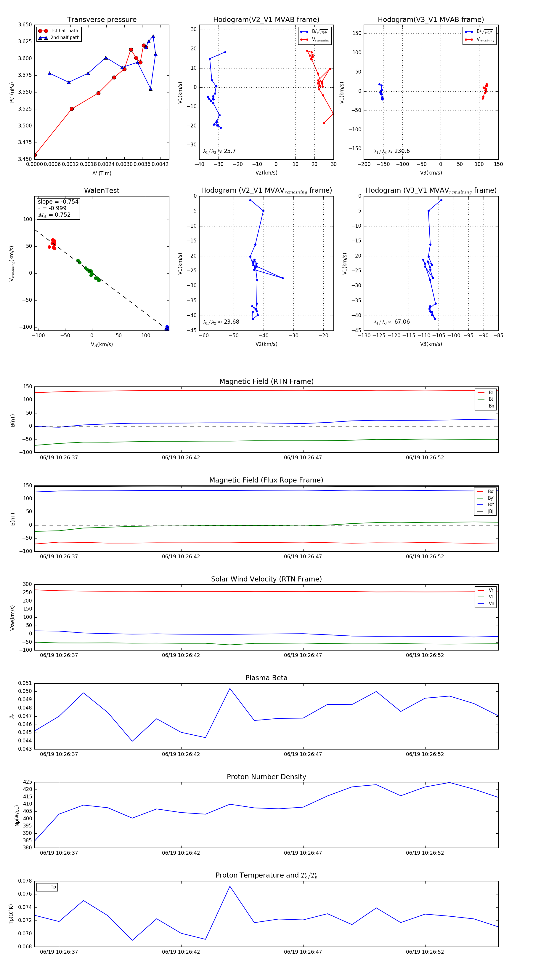
Flux Rope in 2023

Flux Rope Event 2023-06-19 10:26:36 ~ 2023-06-19 10:26:55 (20 seconds)


plot