HOME   LIST
‹–   –›

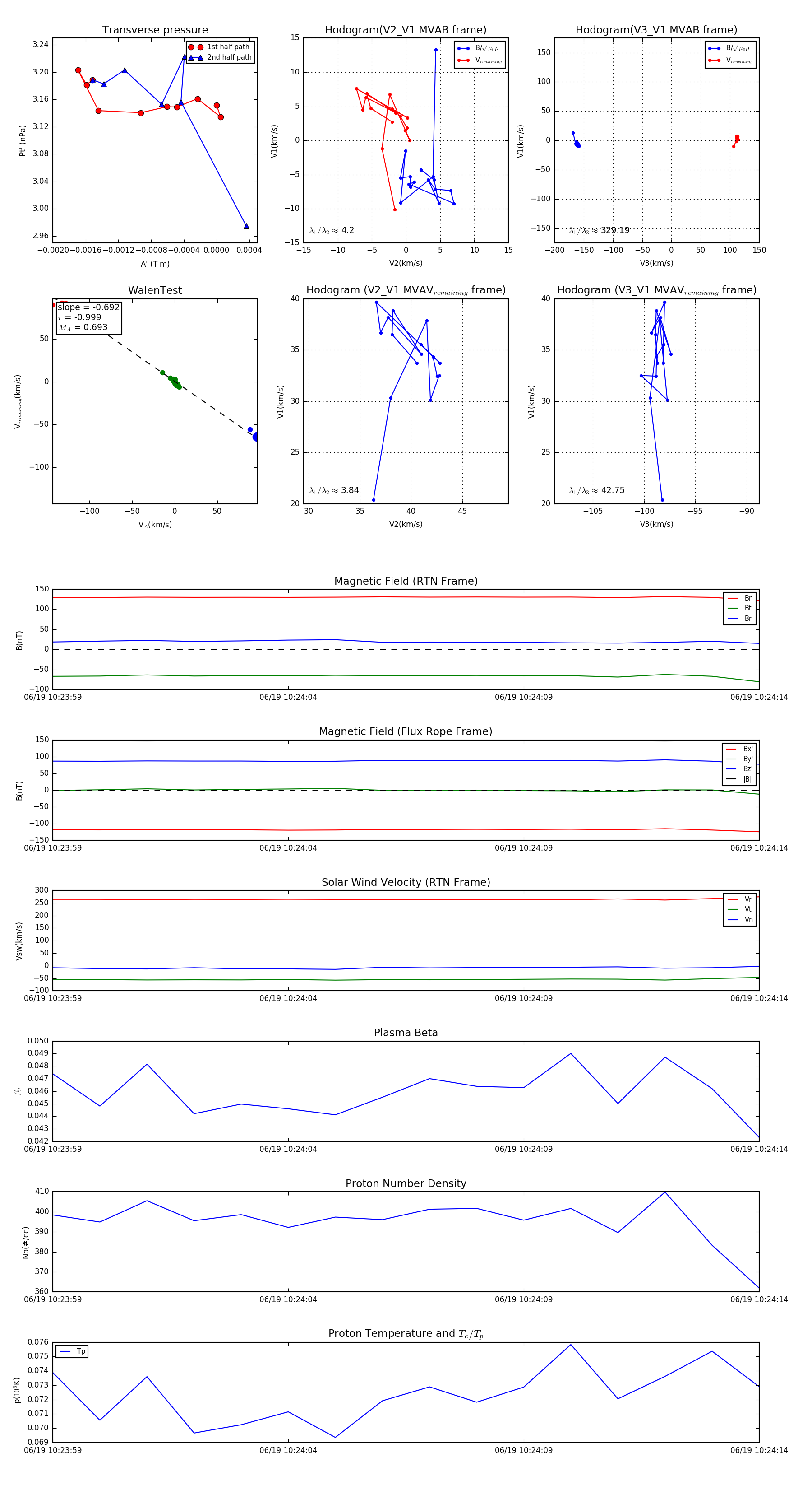
Flux Rope in 2023

Flux Rope Event 2023-06-19 10:23:59 ~ 2023-06-19 10:24:14 (16 seconds)


plot