HOME   LIST
‹–   –›

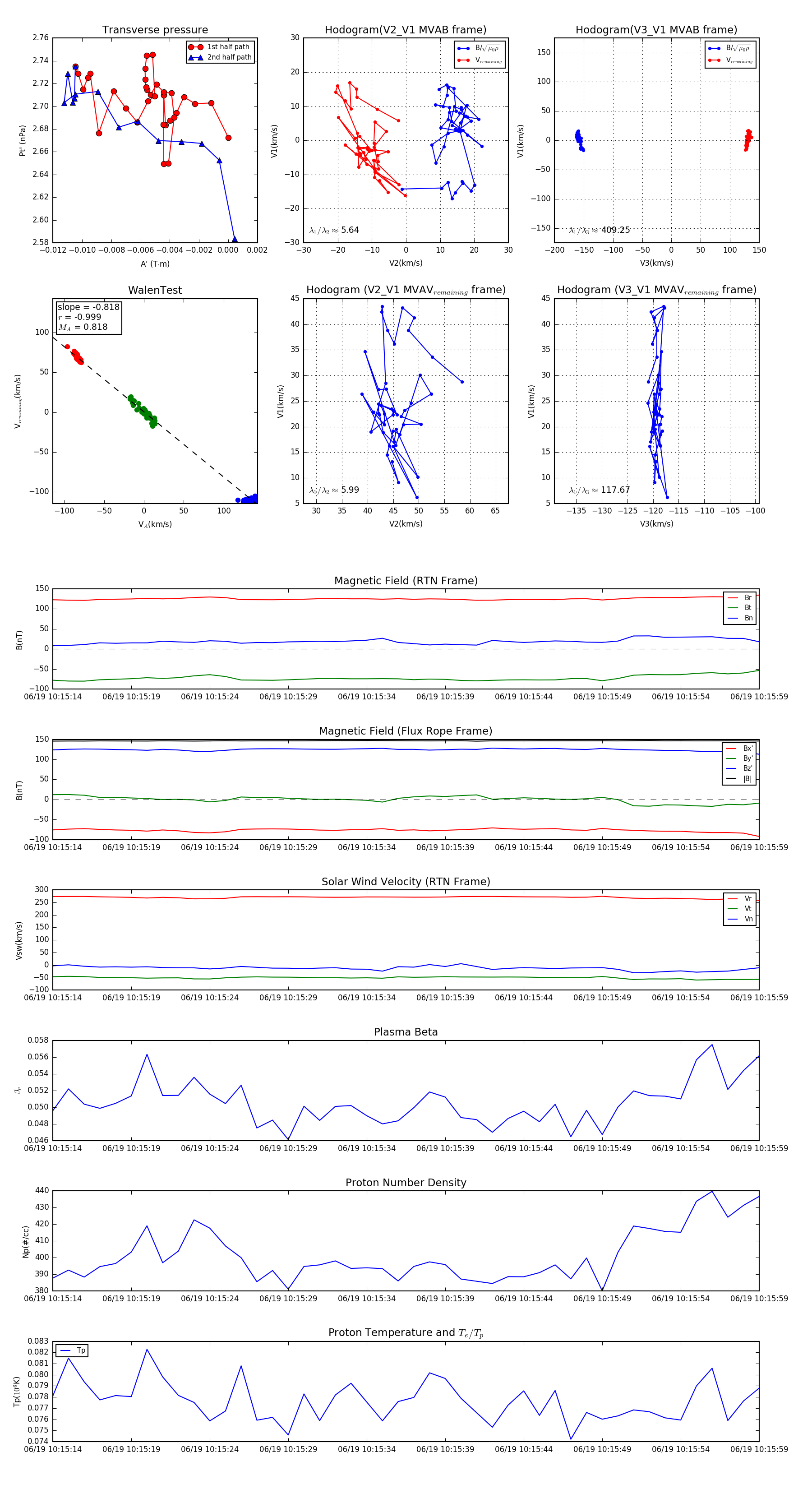
Flux Rope in 2023

Flux Rope Event 2023-06-19 10:15:14 ~ 2023-06-19 10:15:59 (46 seconds)


plot