HOME   LIST
‹–   –›

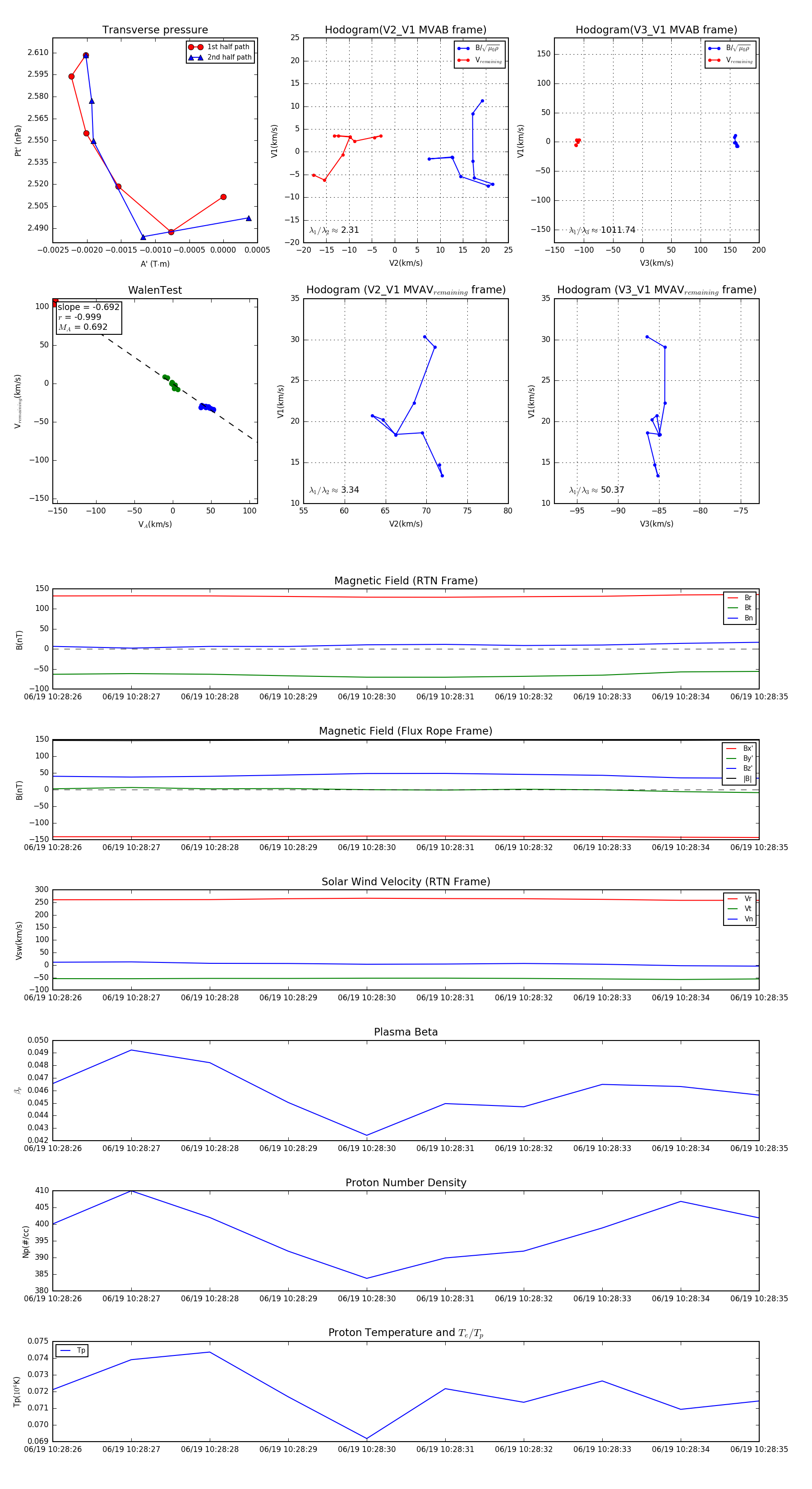
Flux Rope in 2023

Flux Rope Event 2023-06-19 10:28:26 ~ 2023-06-19 10:28:35 (10 seconds)


plot