HOME   LIST
‹–   –›

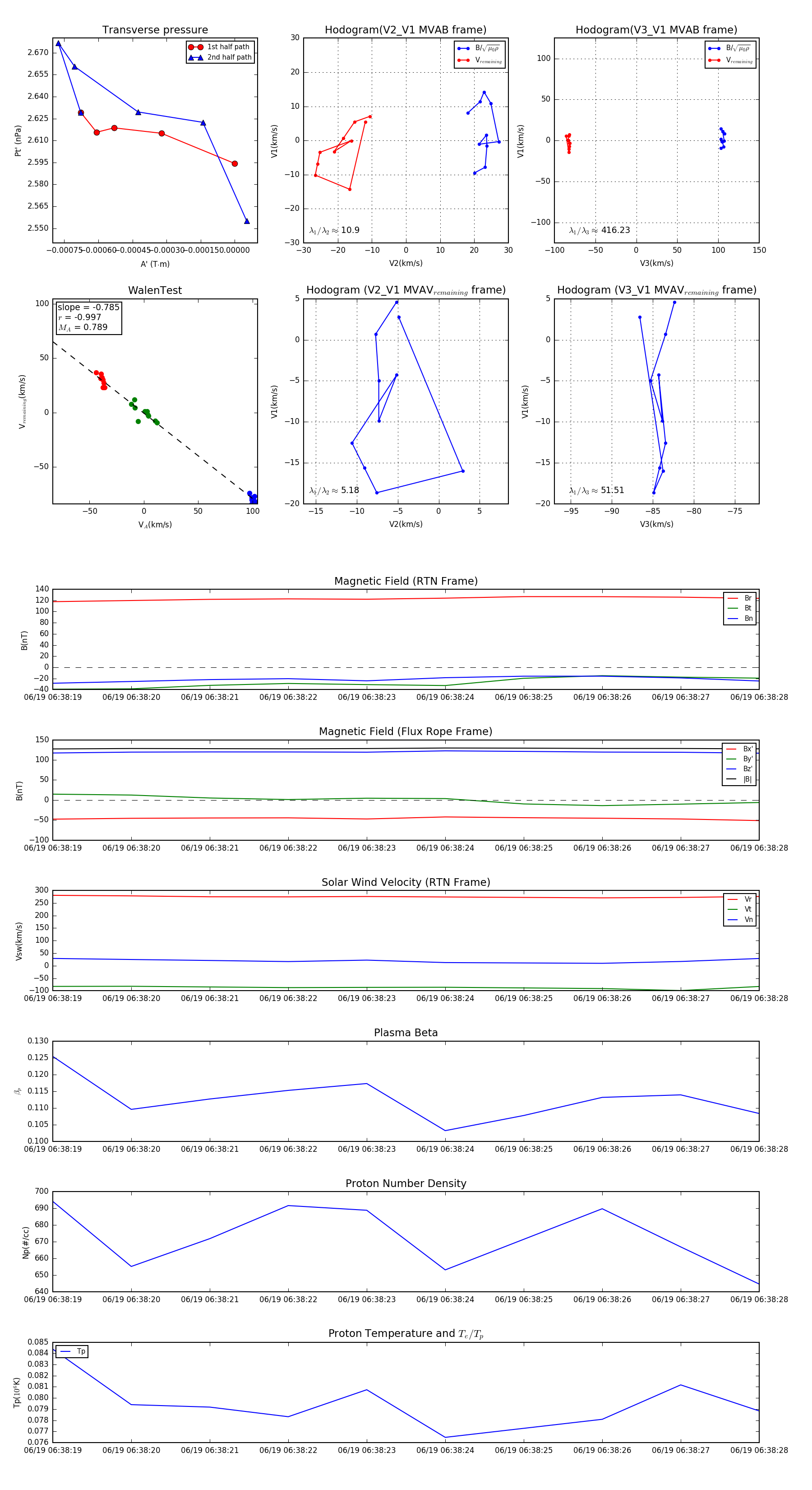
Flux Rope in 2023

Flux Rope Event 2023-06-19 06:38:19 ~ 2023-06-19 06:38:28 (10 seconds)


plot