HOME   LIST
‹–   –›

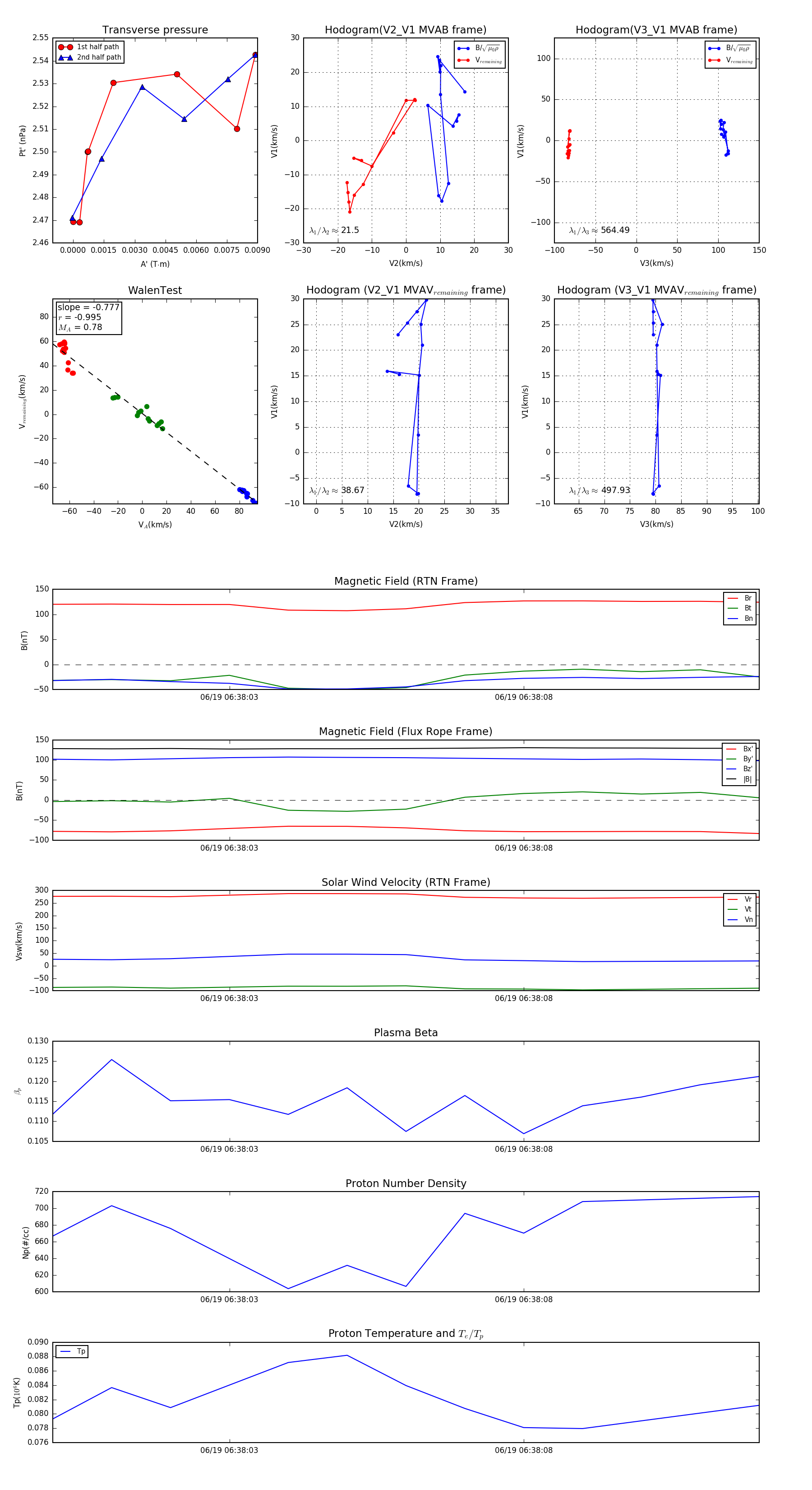
Flux Rope in 2023

Flux Rope Event 2023-06-19 06:38:00 ~ 2023-06-19 06:38:12 (13 seconds)


plot