HOME   LIST
‹–   –›

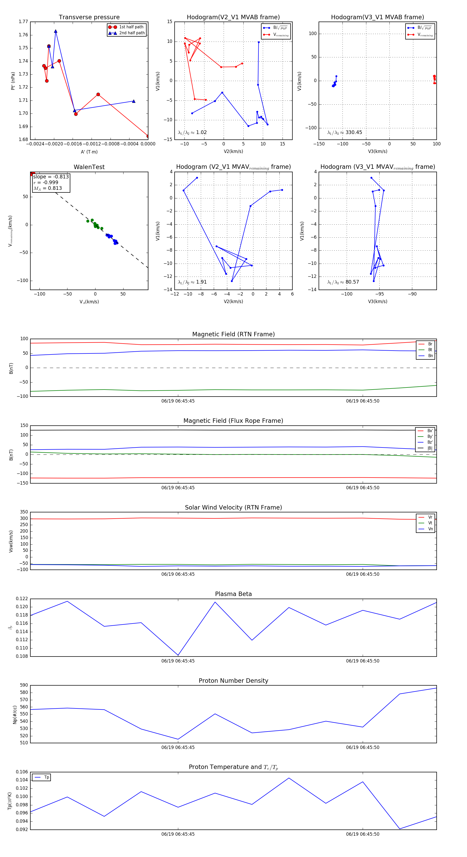
Flux Rope in 2023

Flux Rope Event 2023-06-19 06:45:41 ~ 2023-06-19 06:45:52 (12 seconds)


plot