HOME   LIST
‹–   –›

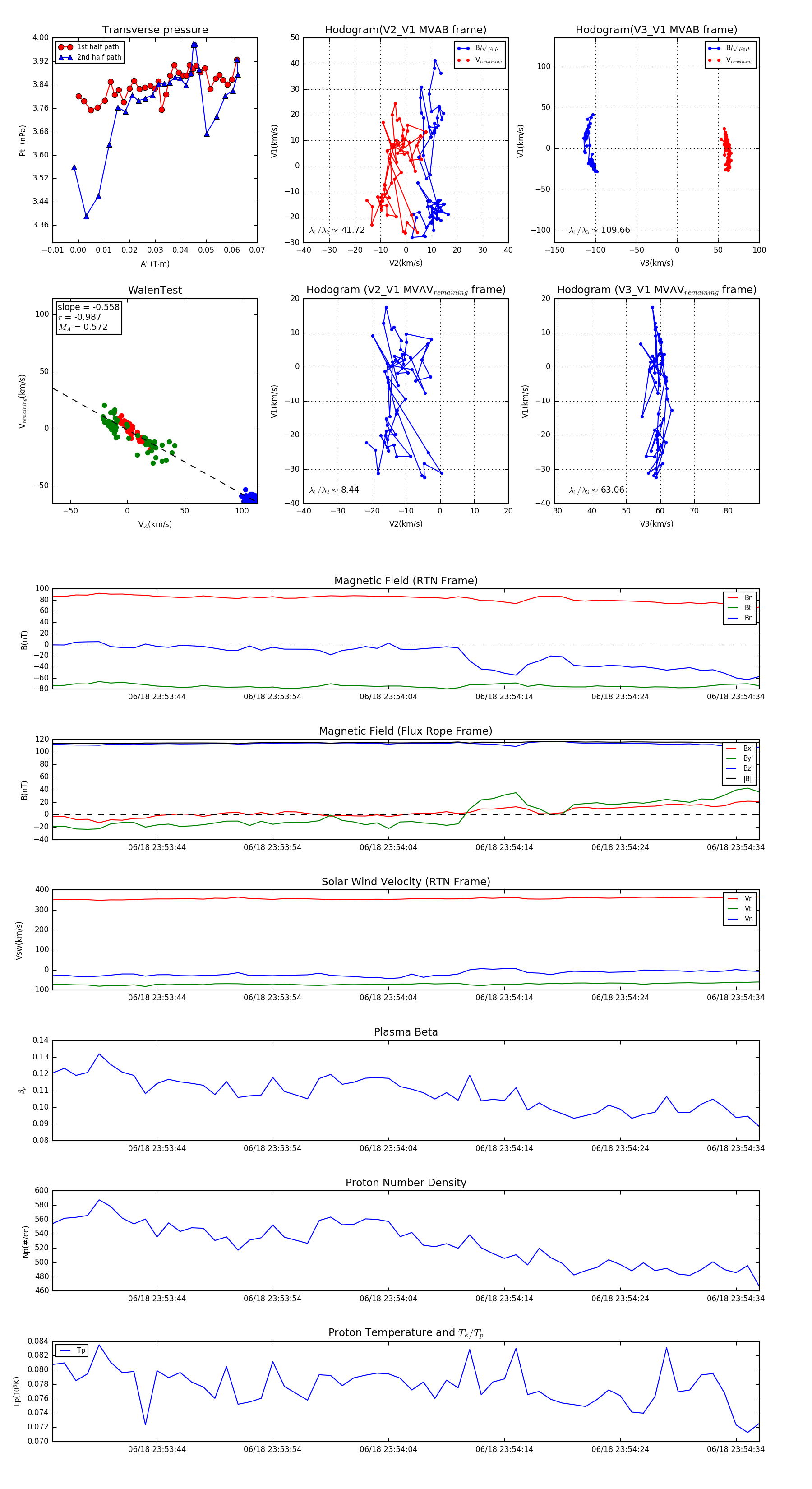
Flux Rope in 2023

Flux Rope Event 2023-06-18 23:53:35 ~ 2023-06-18 23:54:36 (62 seconds)


plot