HOME   LIST
‹–   –›

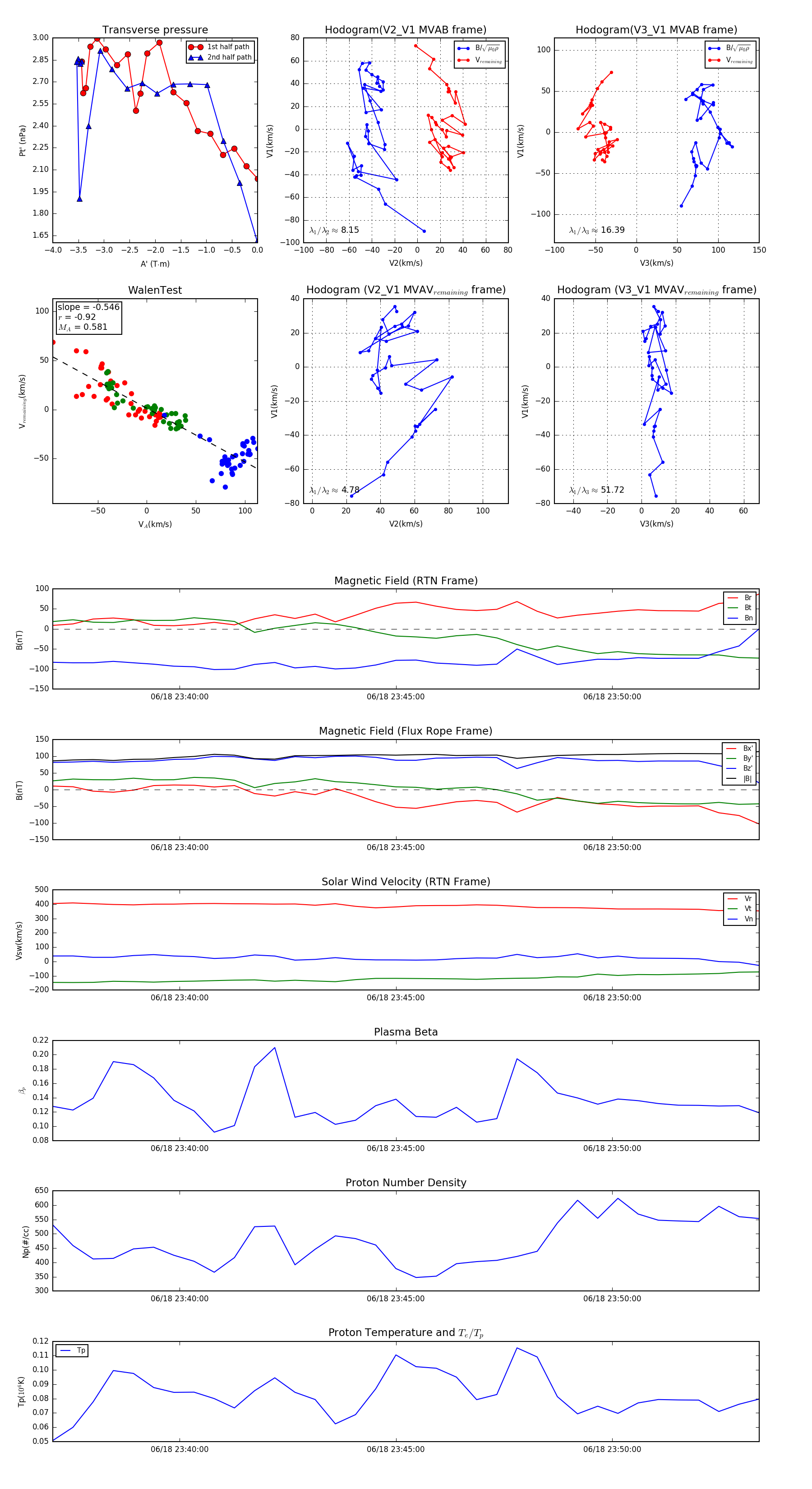
Flux Rope in 2023

Flux Rope Event 2023-06-18 23:37:04 ~ 2023-06-18 23:53:24 (981 seconds)


plot