HOME   LIST
‹–   –›

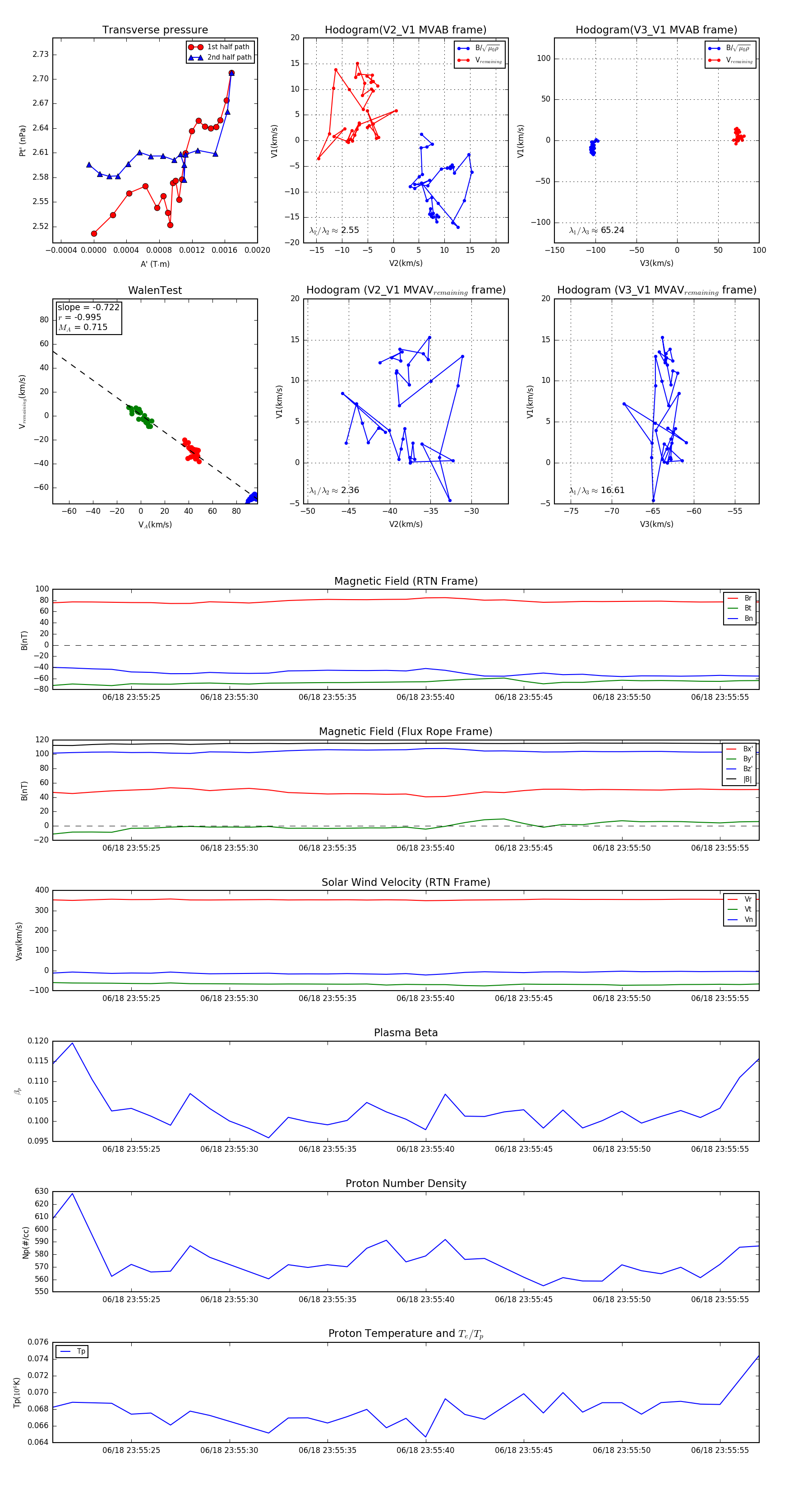
Flux Rope in 2023

Flux Rope Event 2023-06-18 23:55:21 ~ 2023-06-18 23:55:57 (37 seconds)


plot