HOME   LIST
‹–   –›

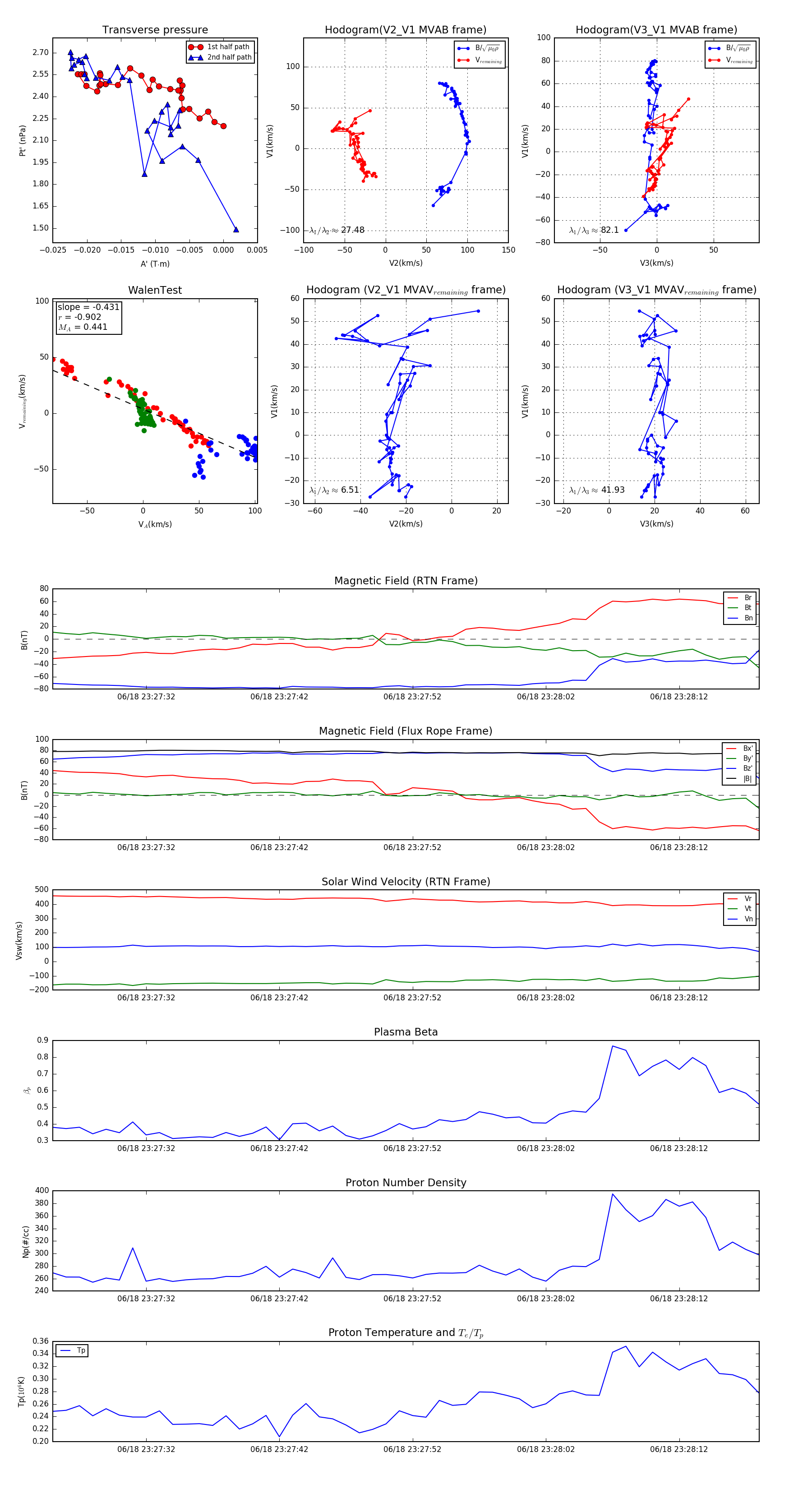
Flux Rope in 2023

Flux Rope Event 2023-06-18 23:27:25 ~ 2023-06-18 23:28:18 (54 seconds)


plot