HOME   LIST
‹–   –›

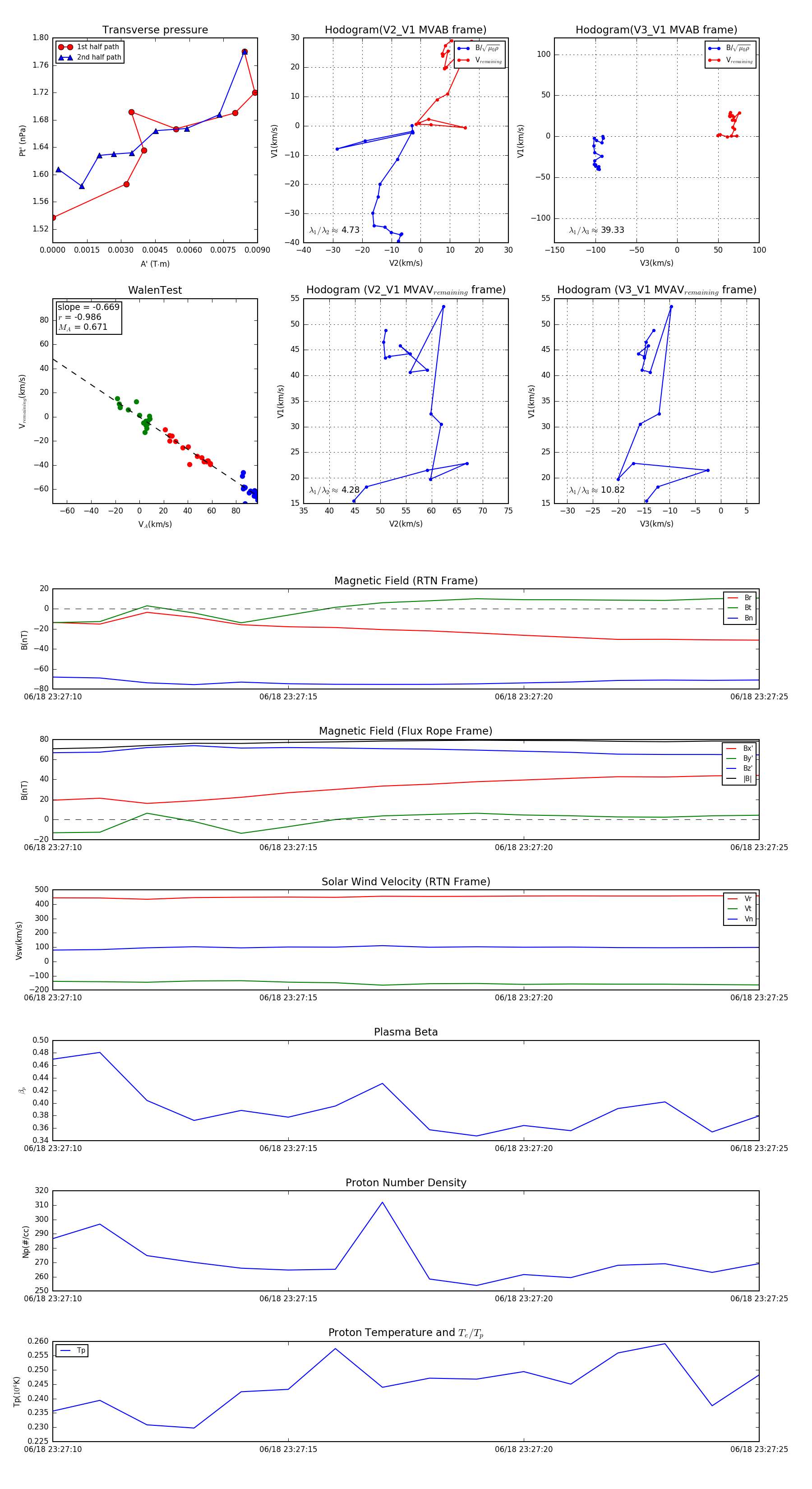
Flux Rope in 2023

Flux Rope Event 2023-06-18 23:27:10 ~ 2023-06-18 23:27:25 (16 seconds)


plot