HOME   LIST
‹–   –›

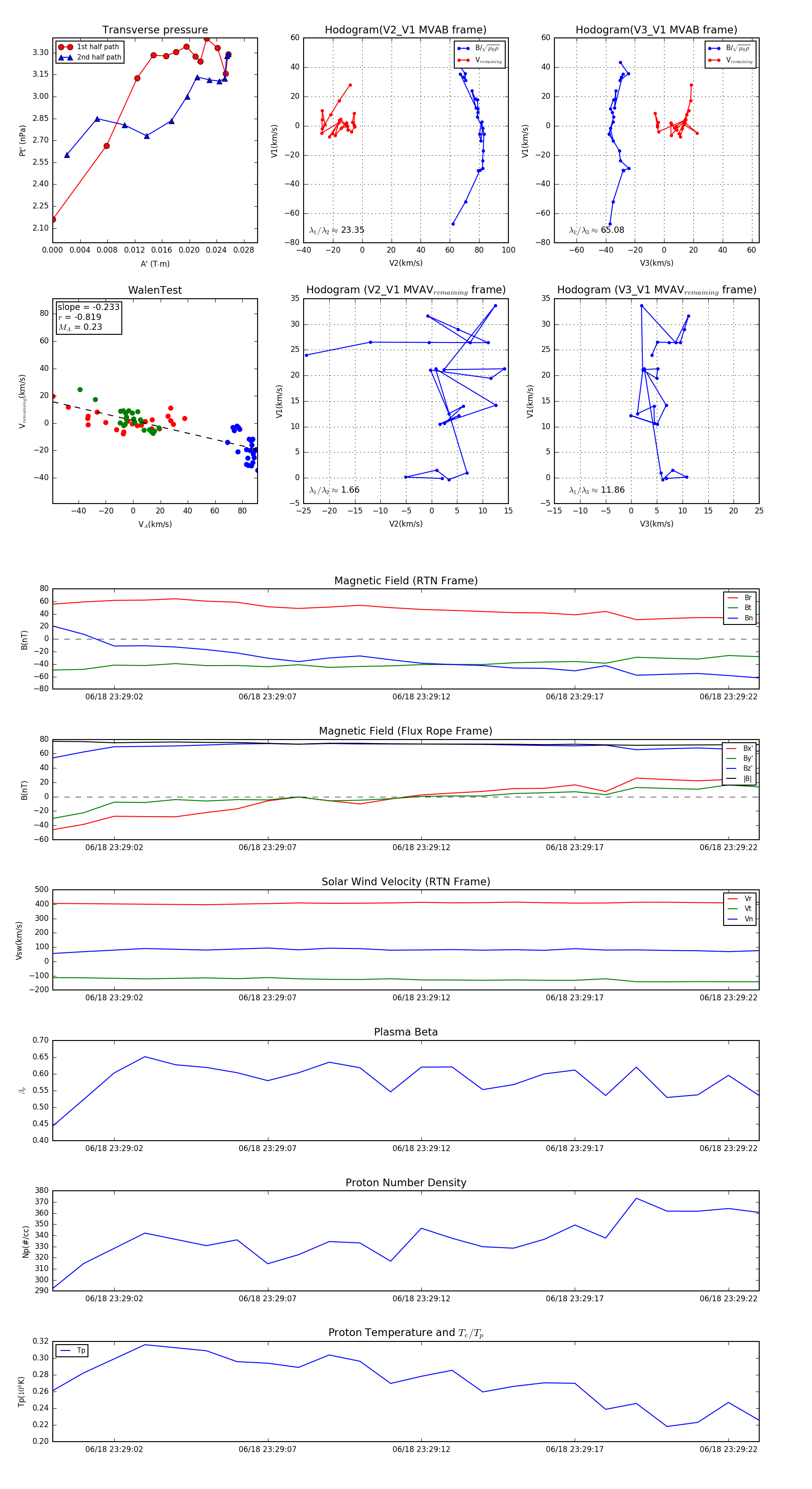
Flux Rope in 2023

Flux Rope Event 2023-06-18 23:29:00 ~ 2023-06-18 23:29:23 (24 seconds)


plot