HOME   LIST
‹–   –›

Flux Rope in 2023

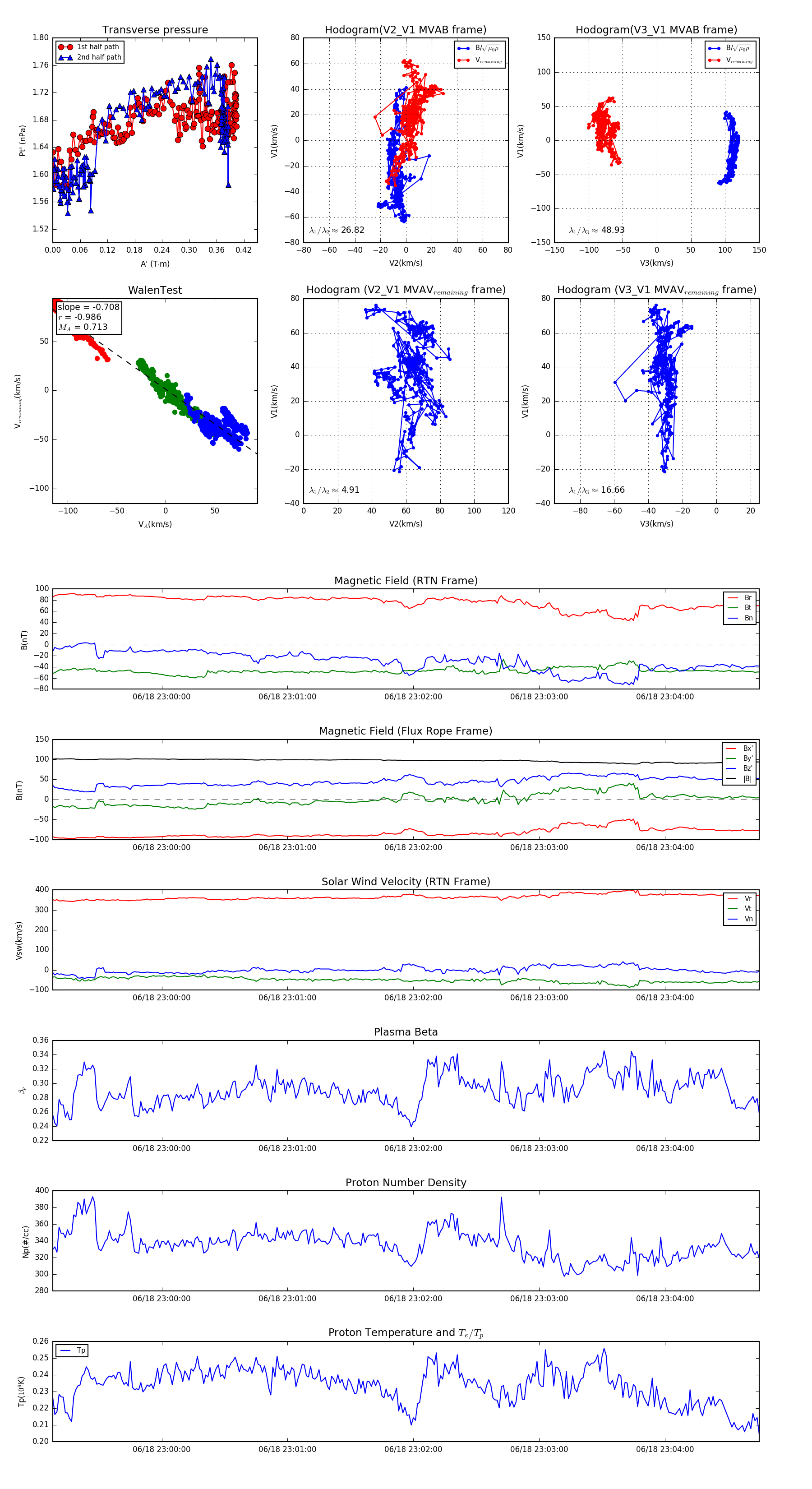
Flux Rope Event 2023-06-18 22:59:08 ~ 2023-06-18 23:04:45 (338 seconds)


plot