HOME   LIST
‹–   –›

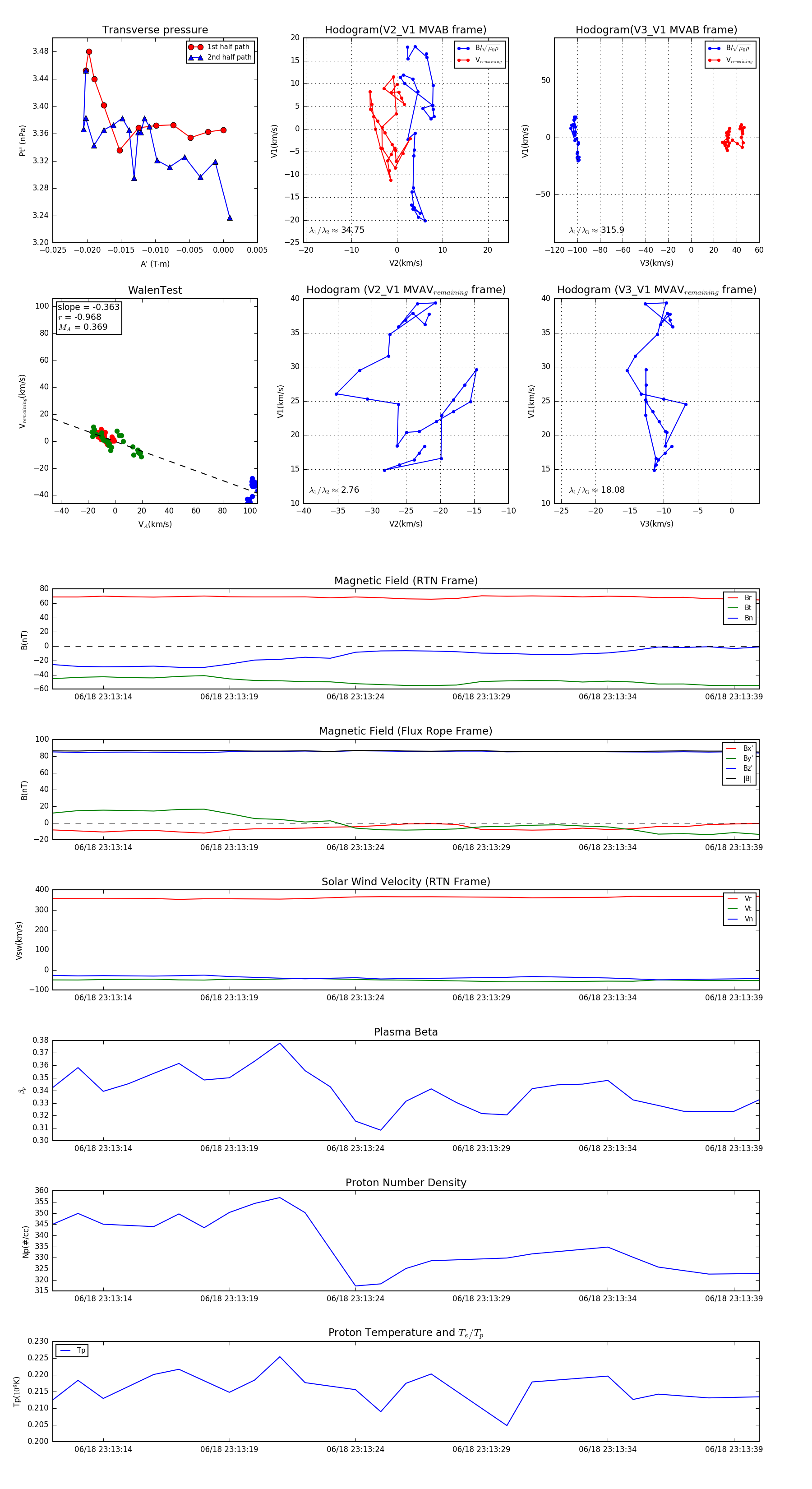
Flux Rope in 2023

Flux Rope Event 2023-06-18 23:13:12 ~ 2023-06-18 23:13:40 (29 seconds)


plot