HOME   LIST
‹–   –›

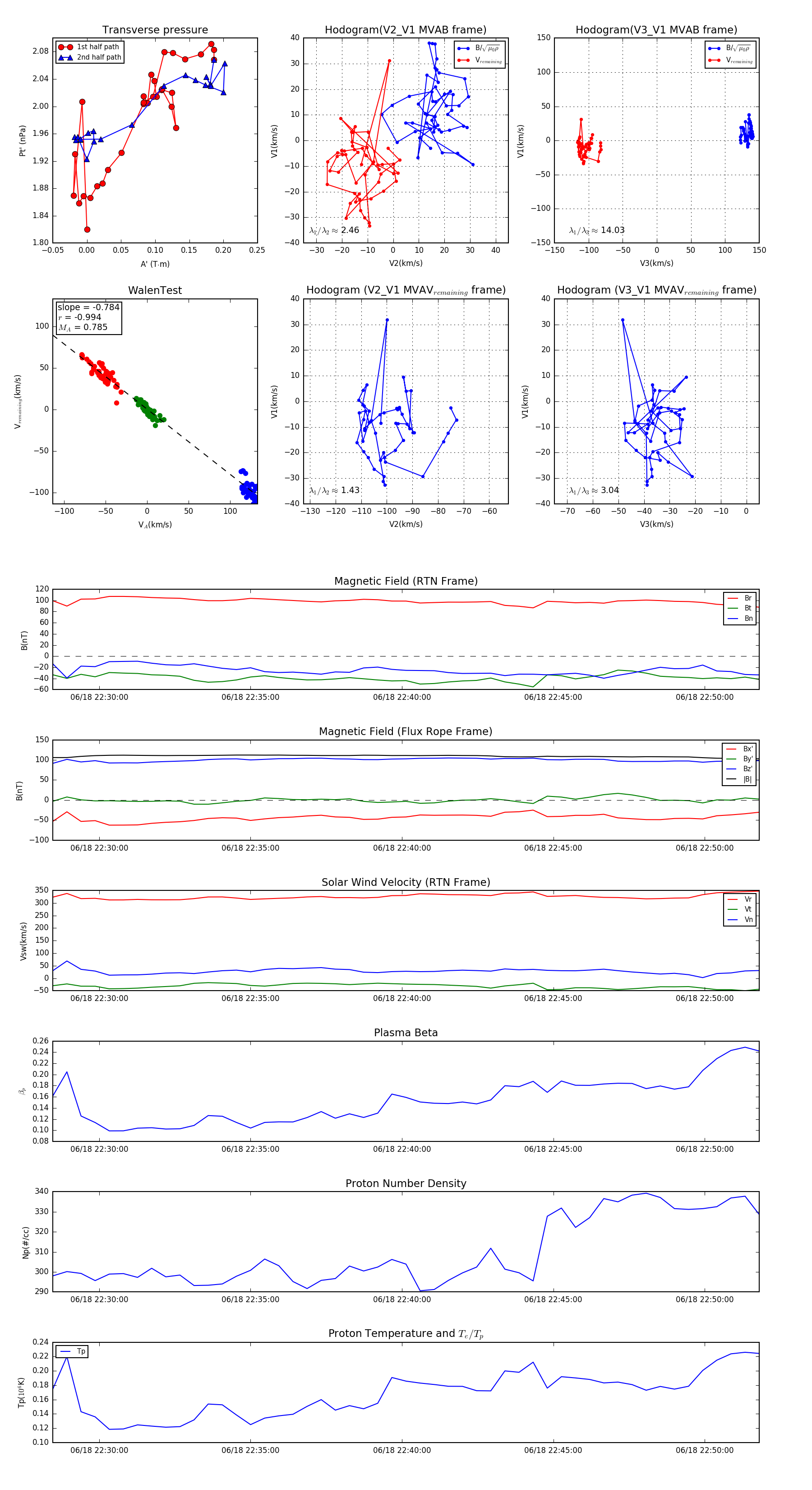
Flux Rope in 2023

Flux Rope Event 2023-06-18 22:28:28 ~ 2023-06-18 22:51:48 (1401 seconds)


plot