HOME   LIST
‹–   –›

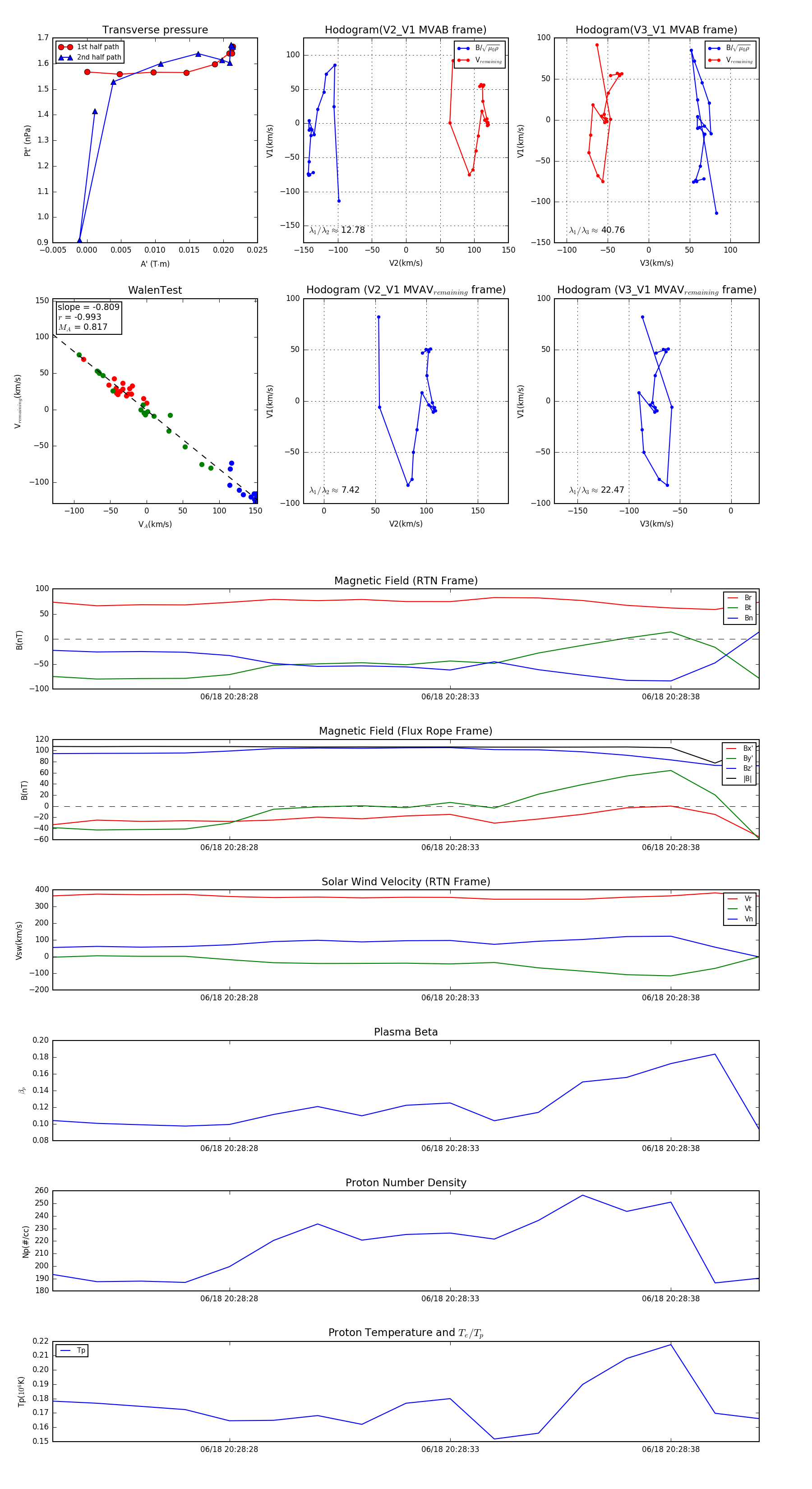
Flux Rope in 2023

Flux Rope Event 2023-06-18 20:28:24 ~ 2023-06-18 20:28:40 (17 seconds)


plot