HOME   LIST
‹–   –›

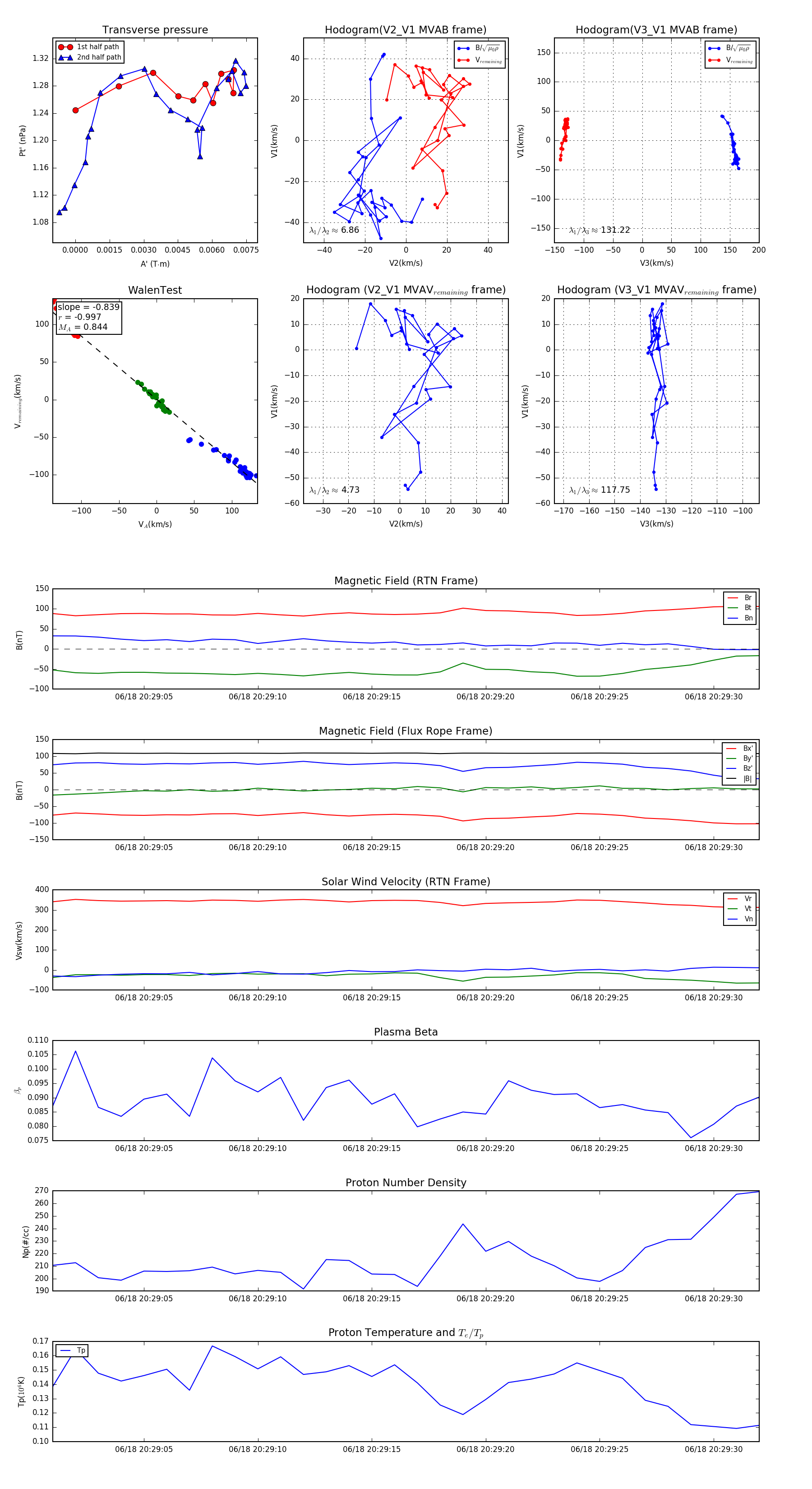
Flux Rope in 2023

Flux Rope Event 2023-06-18 20:29:01 ~ 2023-06-18 20:29:32 (32 seconds)


plot